WARNING:
JavaScript is turned OFF. None of the links on this concept map will
work until it is reactivated.
If you need help turning JavaScript On, click here.
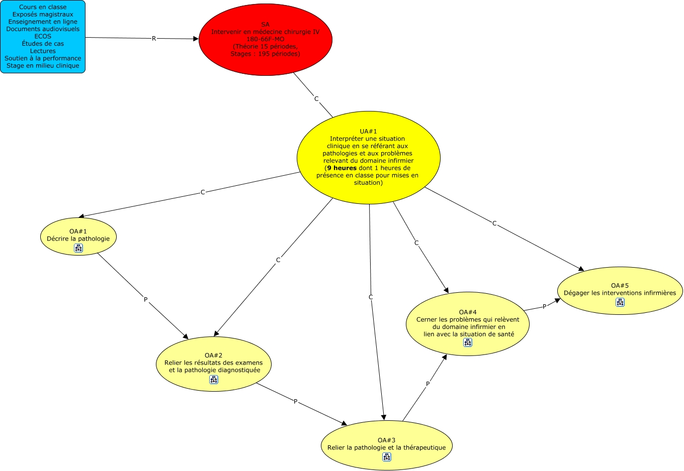
Cette carte de concepts créée avec IHMC CmapTools traite de: Schéma du déroulement de l’activité, Cours en classe Exposés magistraux Enseignement en ligne Documents audiovisuels ECOS Études de cas Lectures Soutien à la performance Stage en milieu clinique R SA Intervenir en médecine chirurgie IV 180-66F-MO (Théorie 15 périodes, Stages : 195 périodes), UA#1 Interpréter une situation clinique en se référant aux pathologies et aux problèmes relevant du domaine infirmier (9 heures dont 1 heures de présence en classe pour mises en situation) C OA#4 Cerner les problèmes qui relèvent du domaine infirmier en lien avec la situation de santé, SA Intervenir en médecine chirurgie IV 180-66F-MO (Théorie 15 périodes, Stages : 195 périodes) C UA#1 Interpréter une situation clinique en se référant aux pathologies et aux problèmes relevant du domaine infirmier (9 heures dont 1 heures de présence en classe pour mises en situation), OA#3 Relier la pathologie et la thérapeutique P OA#4 Cerner les problèmes qui relèvent du domaine infirmier en lien avec la situation de santé, UA#1 Interpréter une situation clinique en se référant aux pathologies et aux problèmes relevant du domaine infirmier (9 heures dont 1 heures de présence en classe pour mises en situation) C OA#2 Relier les résultats des examens et la pathologie diagnostiquée, OA#4 Cerner les problèmes qui relèvent du domaine infirmier en lien avec la situation de santé P OA#5 Dégager les interventions infirmières, UA#1 Interpréter une situation clinique en se référant aux pathologies et aux problèmes relevant du domaine infirmier (9 heures dont 1 heures de présence en classe pour mises en situation) C OA#5 Dégager les interventions infirmières, UA#1 Interpréter une situation clinique en se référant aux pathologies et aux problèmes relevant du domaine infirmier (9 heures dont 1 heures de présence en classe pour mises en situation) C OA#3 Relier la pathologie et la thérapeutique, UA#1 Interpréter une situation clinique en se référant aux pathologies et aux problèmes relevant du domaine infirmier (9 heures dont 1 heures de présence en classe pour mises en situation) C OA#1 Décrire la pathologie, OA#1 Décrire la pathologie P OA#2 Relier les résultats des examens et la pathologie diagnostiquée, OA#2 Relier les résultats des examens et la pathologie diagnostiquée P OA#3 Relier la pathologie et la thérapeutique