WARNING:
JavaScript is turned OFF. None of the links on this concept map will
work until it is reactivated.
If you need help turning JavaScript On, click here.
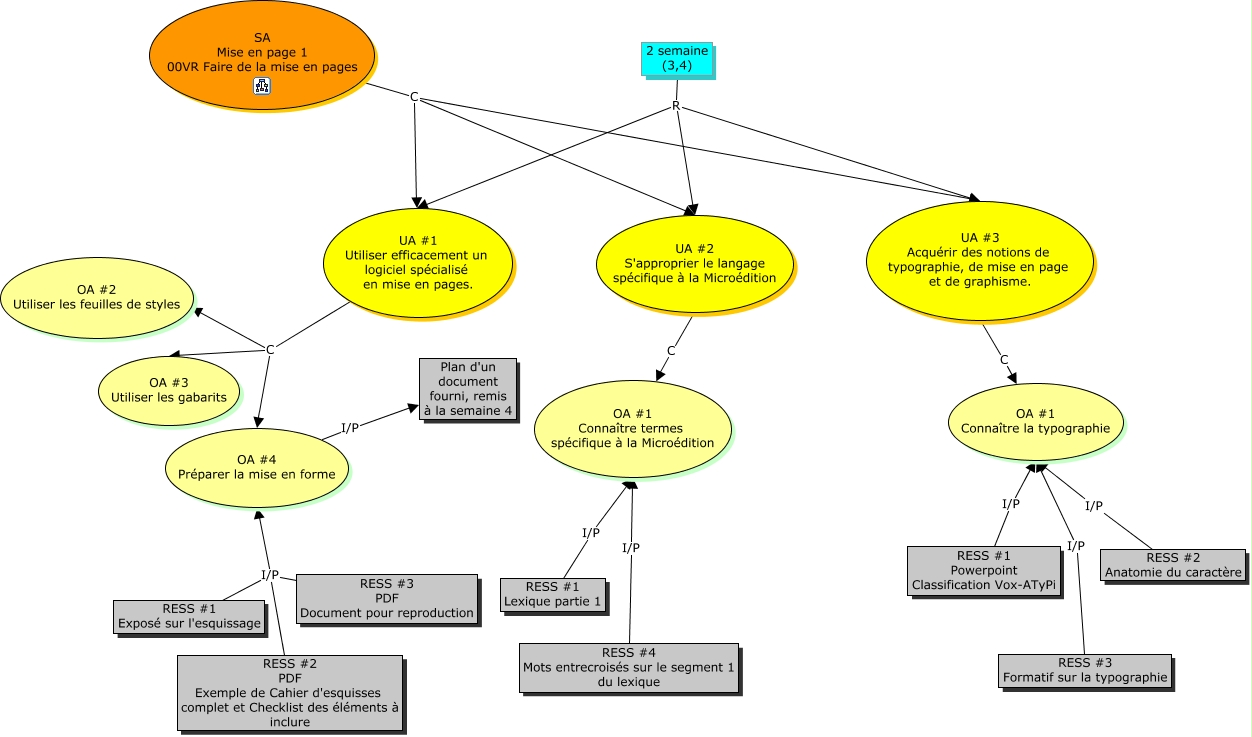
Cette carte de concepts créée avec IHMC CmapTools traite de: Semaine34, 2 semaine (3,4) R UA #3 Acquérir des notions de typographie, de mise en page et de graphisme., UA #1 Utiliser efficacement un logiciel spécialisé en mise en pages. C OA #2 Utiliser les feuilles de styles, UA #1 Utiliser efficacement un logiciel spécialisé en mise en pages. C OA #4 Préparer la mise en forme, UA #2 S'approprier le langage spécifique à la Microédition C OA #1 Connaître termes spécifique à la Microédition, UA #3 Acquérir des notions de typographie, de mise en page et de graphisme. C OA #1 Connaître la typographie, RESS #1 Lexique partie 1 I/P OA #1 Connaître termes spécifique à la Microédition, OA #4 Préparer la mise en forme I/P Plan d'un document fourni, remis à la semaine 4, RESS #1 Powerpoint Classification Vox-ATyPi I/P OA #1 Connaître la typographie, RESS #3 PDF Document pour reproduction I/P OA #4 Préparer la mise en forme, SA Mise en page 1 00VR Faire de la mise en pages C UA #2 S'approprier le langage spécifique à la Microédition, RESS #1 Exposé sur l'esquissage I/P OA #4 Préparer la mise en forme, 2 semaine (3,4) R UA #2 S'approprier le langage spécifique à la Microédition, 2 semaine (3,4) R UA #1 Utiliser efficacement un logiciel spécialisé en mise en pages., RESS #4 Mots entrecroisés sur le segment 1 du lexique I/P OA #1 Connaître termes spécifique à la Microédition, RESS #2 Anatomie du caractère I/P OA #1 Connaître la typographie, SA Mise en page 1 00VR Faire de la mise en pages C UA #1 Utiliser efficacement un logiciel spécialisé en mise en pages., RESS #3 Formatif sur la typographie I/P OA #1 Connaître la typographie, RESS #2 PDF Exemple de Cahier d'esquisses complet et Checklist des éléments à inclure I/P OA #4 Préparer la mise en forme, UA #1 Utiliser efficacement un logiciel spécialisé en mise en pages. C OA #3 Utiliser les gabarits, SA Mise en page 1 00VR Faire de la mise en pages C UA #3 Acquérir des notions de typographie, de mise en page et de graphisme.