WARNING:
JavaScript is turned OFF. None of the links on this concept map will
work until it is reactivated.
If you need help turning JavaScript On, click here.
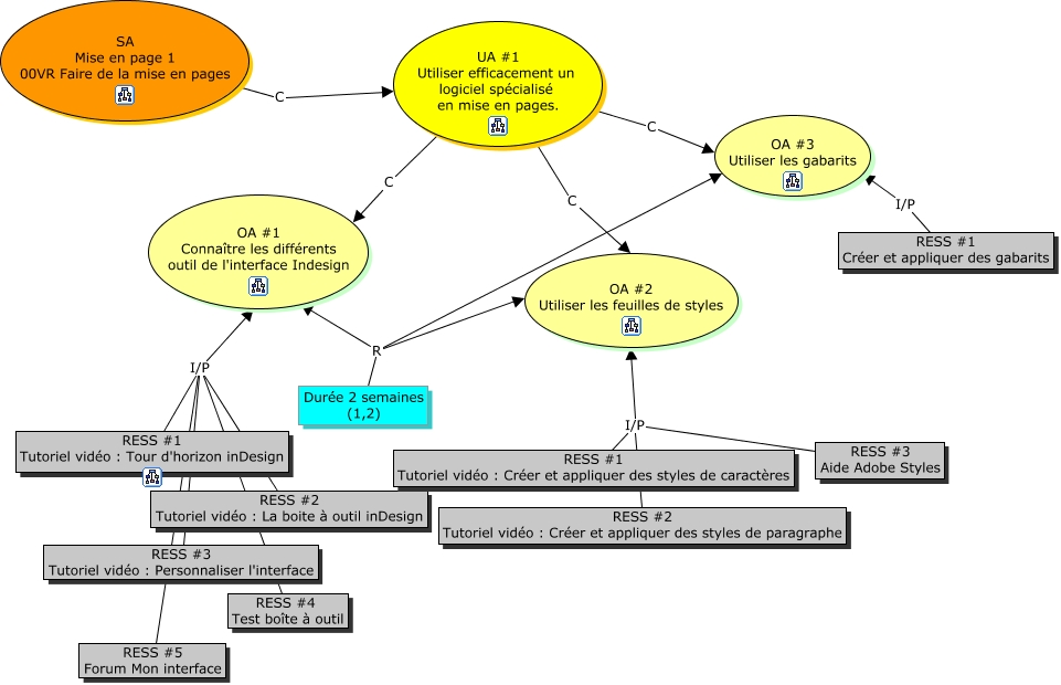
Cette carte de concepts créée avec IHMC CmapTools traite de: Semaine12, RESS #5 Forum Mon interface I/P OA #1 Connaître les différents outil de l'interface Indesign, UA #1 Utiliser efficacement un logiciel spécialisé en mise en pages. C OA #1 Connaître les différents outil de l'interface Indesign, RESS #2 Tutoriel vidéo : Créer et appliquer des styles de paragraphe I/P OA #2 Utiliser les feuilles de styles, RESS #3 Tutoriel vidéo : Personnaliser l'interface I/P OA #1 Connaître les différents outil de l'interface Indesign, RESS #1 Tutoriel vidéo : Créer et appliquer des styles de caractères I/P OA #2 Utiliser les feuilles de styles, UA #1 Utiliser efficacement un logiciel spécialisé en mise en pages. C OA #2 Utiliser les feuilles de styles, UA #1 Utiliser efficacement un logiciel spécialisé en mise en pages. C OA #3 Utiliser les gabarits, RESS #1 Tutoriel vidéo : Tour d'horizon inDesign I/P OA #1 Connaître les différents outil de l'interface Indesign, RESS #1 Créer et appliquer des gabarits I/P OA #3 Utiliser les gabarits, Durée 2 semaines (1,2) R OA #2 Utiliser les feuilles de styles, RESS #4 Test boîte à outil I/P OA #1 Connaître les différents outil de l'interface Indesign, RESS #2 Tutoriel vidéo : La boite à outil inDesign I/P OA #1 Connaître les différents outil de l'interface Indesign, Durée 2 semaines (1,2) R OA #3 Utiliser les gabarits, Durée 2 semaines (1,2) R OA #1 Connaître les différents outil de l'interface Indesign, RESS #3 Aide Adobe Styles I/P OA #2 Utiliser les feuilles de styles, SA Mise en page 1 00VR Faire de la mise en pages C UA #1 Utiliser efficacement un logiciel spécialisé en mise en pages.