WARNING:
JavaScript is turned OFF. None of the links on this concept map will
work until it is reactivated.
If you need help turning JavaScript On, click here.
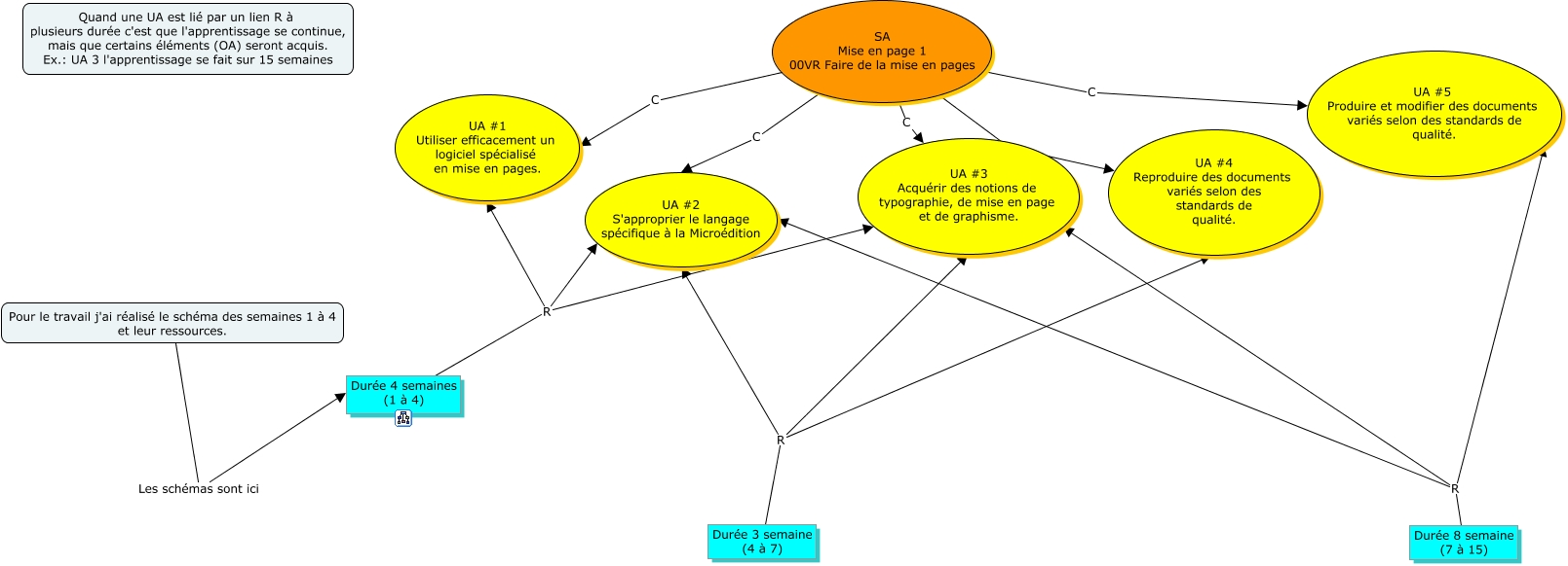
Cette carte de concepts créée avec IHMC CmapTools traite de: SchémaDéroulement, SA Mise en page 1 00VR Faire de la mise en pages C UA #1 Utiliser efficacement un logiciel spécialisé en mise en pages., Durée 3 semaine (4 à 7) R UA #2 S'approprier le langage spécifique à la Microédition, Durée 3 semaine (4 à 7) R UA #4 Reproduire des documents variés selon des standards de qualité., SA Mise en page 1 00VR Faire de la mise en pages C UA #2 S'approprier le langage spécifique à la Microédition, Pour le travail j'ai réalisé le schéma des semaines 1 à 4 et leur ressources. Les schémas sont ici Durée 4 semaines (1 à 4), SA Mise en page 1 00VR Faire de la mise en pages C UA #5 Produire et modifier des documents variés selon des standards de qualité., SA Mise en page 1 00VR Faire de la mise en pages C UA #3 Acquérir des notions de typographie, de mise en page et de graphisme., Durée 8 semaine (7 à 15) R UA #2 S'approprier le langage spécifique à la Microédition, Durée 3 semaine (4 à 7) R UA #3 Acquérir des notions de typographie, de mise en page et de graphisme., Durée 4 semaines (1 à 4) R UA #2 S'approprier le langage spécifique à la Microédition, Durée 8 semaine (7 à 15) R UA #5 Produire et modifier des documents variés selon des standards de qualité., Durée 4 semaines (1 à 4) R UA #3 Acquérir des notions de typographie, de mise en page et de graphisme., SA Mise en page 1 00VR Faire de la mise en pages C UA #4 Reproduire des documents variés selon des standards de qualité., Durée 4 semaines (1 à 4) R UA #1 Utiliser efficacement un logiciel spécialisé en mise en pages., Durée 8 semaine (7 à 15) R UA #3 Acquérir des notions de typographie, de mise en page et de graphisme.