WARNING:
JavaScript is turned OFF. None of the links on this concept map will
work until it is reactivated.
If you need help turning JavaScript On, click here.
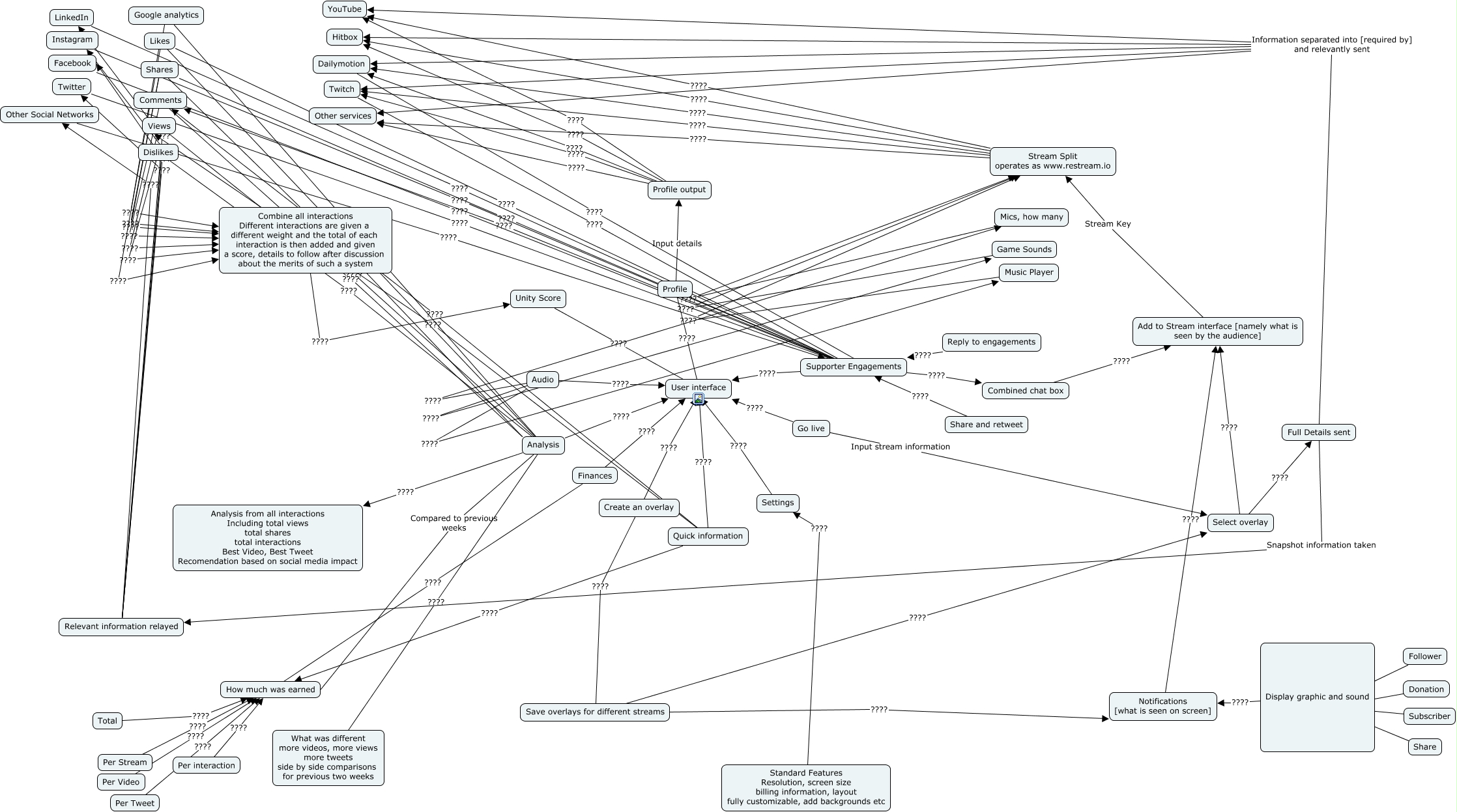
This Concept Map, created with IHMC CmapTools, has information related to: Unity, Shares ???? Combine all interactions Different interactions are given a different weight and the total of each interaction is then added and given a score, details to follow after discussion about the merits of such a system, Profile output ???? Other services, Go live Input stream information Select overlay, Instagram ???? Supporter Engagements, Create an overlay ???? User interface, Analysis ???? What was different more videos, more views more tweets side by side comparisons for previous two weeks, Full Details sent Information separated into [required by] and relevantly sent Dailymotion, Settings ???? User interface, Views ???? Combine all interactions Different interactions are given a different weight and the total of each interaction is then added and given a score, details to follow after discussion about the merits of such a system, Full Details sent Information separated into [required by] and relevantly sent Twitch, Stream Split operates as www.restream.io ???? YouTube, Add to Stream interface [namely what is seen by the audience] Stream Key Stream Split operates as www.restream.io, Reply to engagements ???? Supporter Engagements, Per Video ???? How much was earned, Donation ???? Display graphic and sound, Stream Split operates as www.restream.io ???? Dailymotion, Select overlay ???? Full Details sent, Profile output ???? YouTube, Game Sounds ???? Stream Split operates as www.restream.io, Relevant information relayed ???? Twitter