WARNING:
JavaScript is turned OFF. None of the links on this concept map will
work until it is reactivated.
If you need help turning JavaScript On, click here.
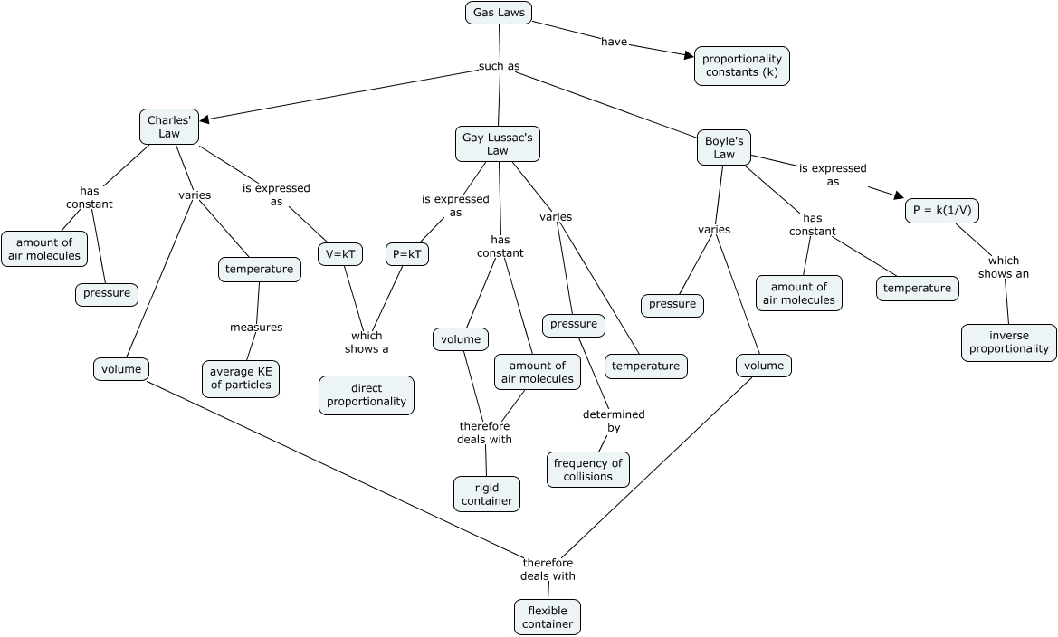
This Concept Map, created with IHMC CmapTools, has information related to: Gas Laws, Gas Laws such as Charles' Law, Boyle's Law varies volume, volume therefore deals with flexible container, V=kT which shows a direct proportionality, P=kT which shows a direct proportionality, temperature measures average KE of particles, Charles' Law has constant pressure, Boyle's Law is expressed as P = k(1/V), volume therefore deals with rigid container, Boyle's Law varies pressure, Gay Lussac's Law is expressed as P=kT, Boyle's Law has constant amount of air molecules, volume therefore deals with flexible container, P = k(1/V) which shows an inverse proportionality, Gay Lussac's Law varies pressure, Gay Lussac's Law varies temperature, Gas Laws such as Gay Lussac's Law, Gay Lussac's Law has constant amount of air molecules, Gas Laws such as Boyle's Law, Gay Lussac's Law has constant volume