WARNING:
JavaScript is turned OFF. None of the links on this concept map will
work until it is reactivated.
If you need help turning JavaScript On, click here.
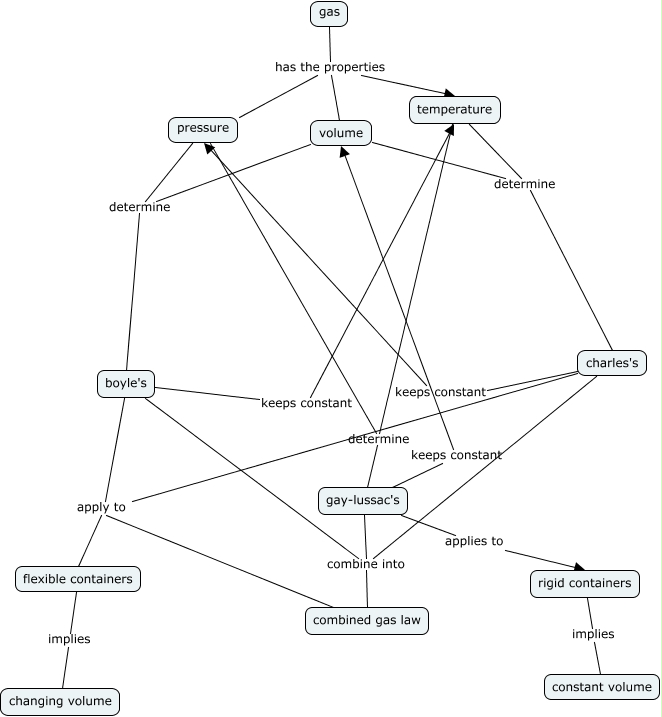
This Concept Map, created with IHMC CmapTools, has information related to: gas laws and containers, rigid containers implies constant volume, gay-lussac's keeps constant volume, gay-lussac's combine into combined gas law, volume determine boyle's, pressure determine gay-lussac's, temperature determine charles's, boyle's combine into combined gas law, charles's combine into combined gas law, boyle's keeps constant temperature, gay-lussac's applies to rigid containers, flexible containers implies changing volume, volume determine charles's, temperature determine gay-lussac's, pressure determine boyle's, boyle's apply to flexible containers, combined gas law apply to flexible containers, charles's apply to flexible containers, gas has the properties pressure, charles's keeps constant pressure, gas has the properties temperature