WARNING:
JavaScript is turned OFF. None of the links on this concept map will
work until it is reactivated.
If you need help turning JavaScript On, click here.
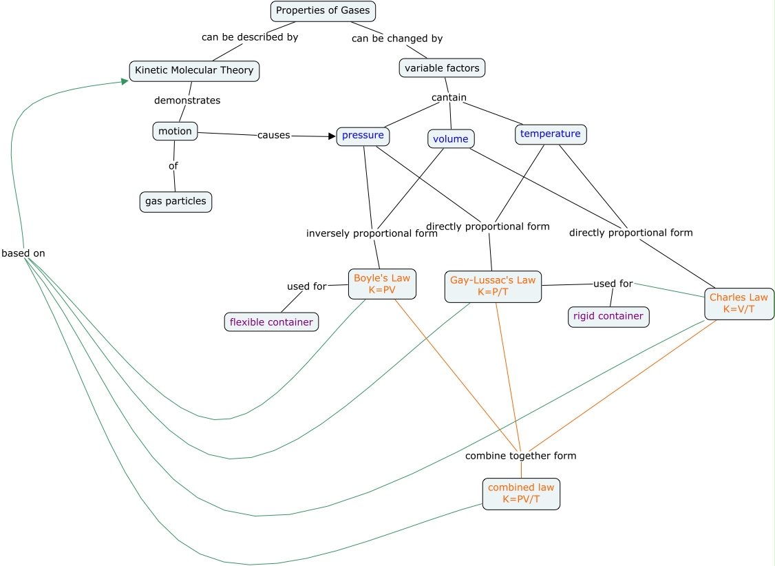
This Concept Map, created with IHMC CmapTools, has information related to: Gas Laws, volume directly proportional form Charles Law K=V/T, Boyle's Law K=PV used for flexible container, Kinetic Molecular Theory demonstrates motion, combined law K=PV/T based on Kinetic Molecular Theory, volume inversely proportional form Boyle's Law K=PV, Boyle's Law K=PV combine together form combined law K=PV/T, Charles Law K=V/T used for rigid container, Properties of Gases can be described by Kinetic Molecular Theory, pressure directly proportional form Gay-Lussac's Law K=P/T, variable factors cantain pressure, variable factors cantain volume, Gay-Lussac's Law K=P/T based on Kinetic Molecular Theory, variable factors cantain temperature, pressure inversely proportional form Boyle's Law K=PV, temperature directly proportional form Charles Law K=V/T, Charles Law K=V/T based on Kinetic Molecular Theory, Properties of Gases can be changed by variable factors, temperature directly proportional form Gay-Lussac's Law K=P/T, Boyle's Law K=PV based on Kinetic Molecular Theory, motion causes pressure