WARNING:
JavaScript is turned OFF. None of the links on this concept map will
work until it is reactivated.
If you need help turning JavaScript On, click here.
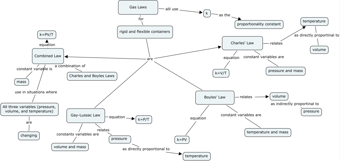
This Concept Map, created with IHMC CmapTools, has information related to: Gas Laws, Combined Law equation k=PV/T, Gas Laws alll use k, rigid and flexible containers are Combined Law, Gas Laws for rigid and flexible containers, Combined Law a combination of Charles and Boyles Laws, rigid and flexible containers are Boyles' Law, volume as indirectly proportinal to pressure, k as the proportionality constant, Charles' Law relates temperature, Gay-Lussac Law equation k=P/T, Gay-Lussac Law relates pressure, Boyles' Law equation k=PV, pressure as directly proportional to temperature, Combined Law use in situations where All three variables (pressure, volume, and temperature), Charles' Law equation k=V/T, Boyles' Law relates volume, All three variables (pressure, volume, and temperature) are changing, Charles' Law constant variables are pressure and mass, Boyles' Law constant variables are temperature and mass, Gay-Lussac Law constants variables are volume and mass