WARNING:
JavaScript is turned OFF. None of the links on this concept map will
work until it is reactivated.
If you need help turning JavaScript On, click here.
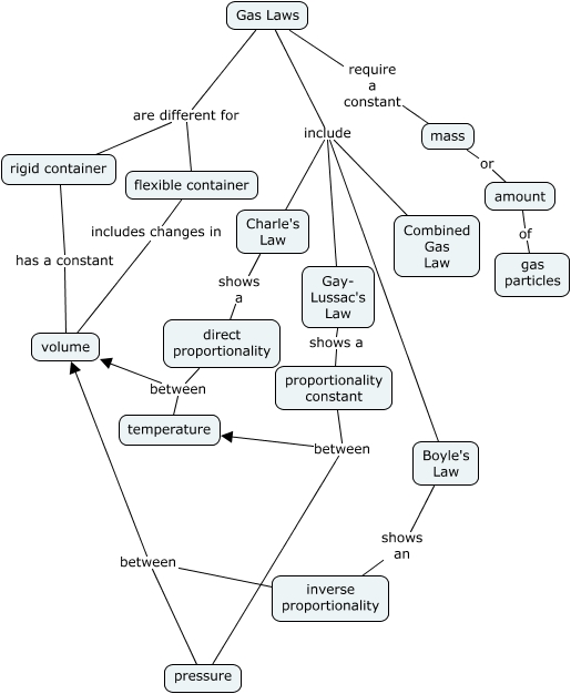
This Concept Map, created with IHMC CmapTools, has information related to: jazz, rigid container has a constant volume, Gay- Lussac's Law shows a proportionality constant, Gas Laws are different for rigid container, Gas Laws include Charle's Law, proportionality constant between temperature, flexible container includes changes in volume, Gas Laws include Boyle's Law, proportionality constant between pressure, direct proportionality between volume, mass or amount, Gas Laws are different for flexible container, amount of gas particles, Gas Laws require a constant mass, direct proportionality between temperature, Gas Laws include Combined Gas Law, Boyle's Law shows an inverse proportionality, inverse proportionality between pressure, Gas Laws include Gay- Lussac's Law, inverse proportionality between volume, Charle's Law shows a direct proportionality