WARNING:
JavaScript is turned OFF. None of the links on this concept map will
work until it is reactivated.
If you need help turning JavaScript On, click here.
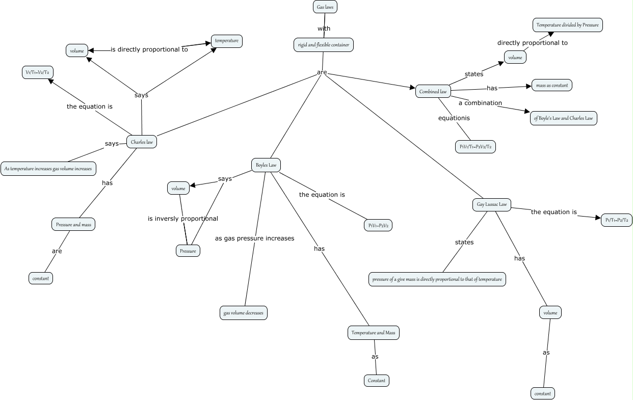
This Concept Map, created with IHMC CmapTools, has information related to: Gastastic concept map, Boyles Law says volume, Gas laws are Boyles Law, volume is inversly proportional Pressure, Combined law states volume, temperature is directly proportional to volume, Combined law has mass as constant, Charles law says volume, volume is directly proportional to temperature, volume is inversly proportional Pressure, Boyles Law as gas pressure increases gas volume decreases, Charles law has Pressure and mass, Gay Lussac Law has volume, Combined law equationis P1V1/T1=P2V2/T2, Temperature and Mass as Constant, Boyles Law has Temperature and Mass, Combined law a combination of Boyle's Law and Charles Law, Gas laws with rigid and flexible container, Charles law says As temperature increases gas volume increases, Gas laws are Charles law, Charles law says temperature