WARNING:
JavaScript is turned OFF. None of the links on this concept map will
work until it is reactivated.
If you need help turning JavaScript On, click here.
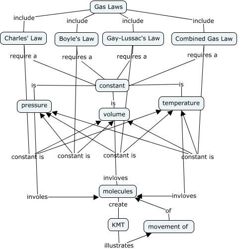
This Concept Map, created with IHMC CmapTools, has information related to: Presure, Boyle's Law constant is pressure, movement of of molecules, constant is temperature, Gas Laws include Boyle's Law, Combined Gas Law constant is temperature, Combined Gas Law constant is volume, Charles' Law constant is volume, Gay-Lussac's Law constant is temperature, Gas Laws include Combined Gas Law, Gay-Lussac's Law requires a constant, Gas Laws include Gay-Lussac's Law, temperature invloves molecules, constant is pressure, KMT illustrates movement of, Charles' Law constant is temperature, constant is volume, Gay-Lussac's Law constant is pressure, Combined Gas Law requires a constant, pressure involes molecules, Boyle's Law requires a constant