WARNING:
JavaScript is turned OFF. None of the links on this concept map will
work until it is reactivated.
If you need help turning JavaScript On, click here.
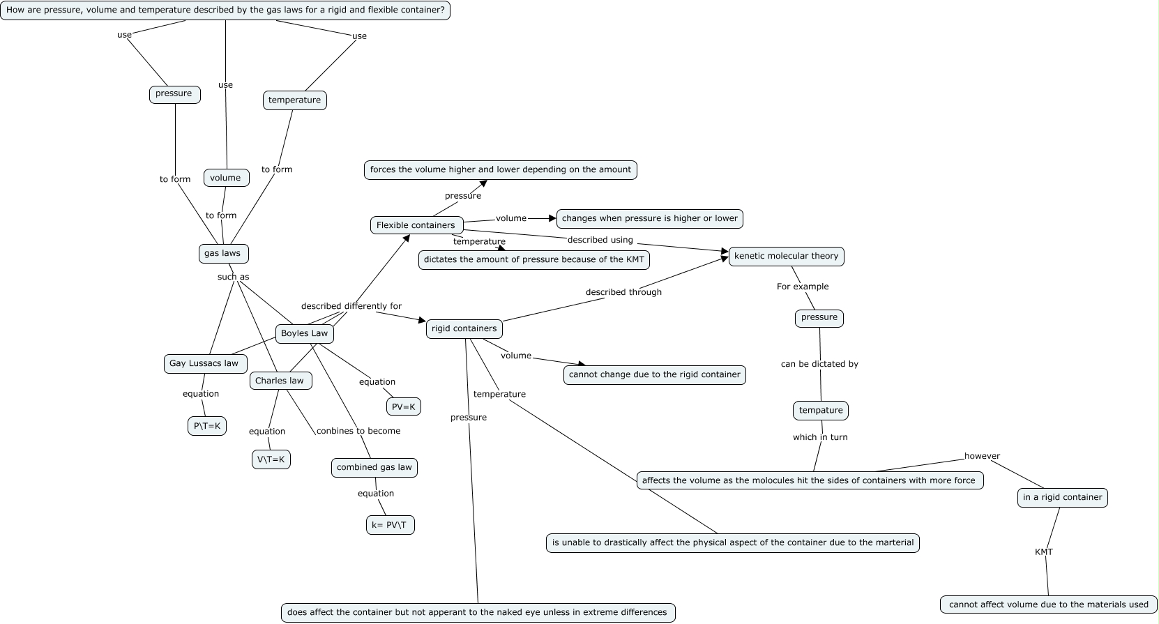
This Concept Map, created with IHMC CmapTools, has information related to: KMT and gas laws, Gay Lussacs law described differently for Flexible containers, temperature to form gas laws, Boyles Law described differently for rigid containers, How are pressure, volume and temperature described by the gas laws for a rigid and flexible container? use pressure, Flexible containers temperature dictates the amount of pressure because of the KMT, pressure can be dictated by tempature, tempature which in turn affects the volume as the molocules hit the sides of containers with more force, How are pressure, volume and temperature described by the gas laws for a rigid and flexible container? use volume, Boyles Law described differently for Flexible containers, in a rigid container KMT cannot affect volume due to the materials used, Boyles Law equation PV=K, Charles law described differently for Flexible containers, gas laws such as Boyles Law, rigid containers pressure does affect the container but not apperant to the naked eye unless in extreme differences, affects the volume as the molocules hit the sides of containers with more force however in a rigid container, Charles law equation V\T=K, How are pressure, volume and temperature described by the gas laws for a rigid and flexible container? use temperature, Charles law described differently for rigid containers, Charles law conbines to become combined gas law, gas laws such as Charles law