WARNING:
JavaScript is turned OFF. None of the links on this concept map will
work until it is reactivated.
If you need help turning JavaScript On, click here.
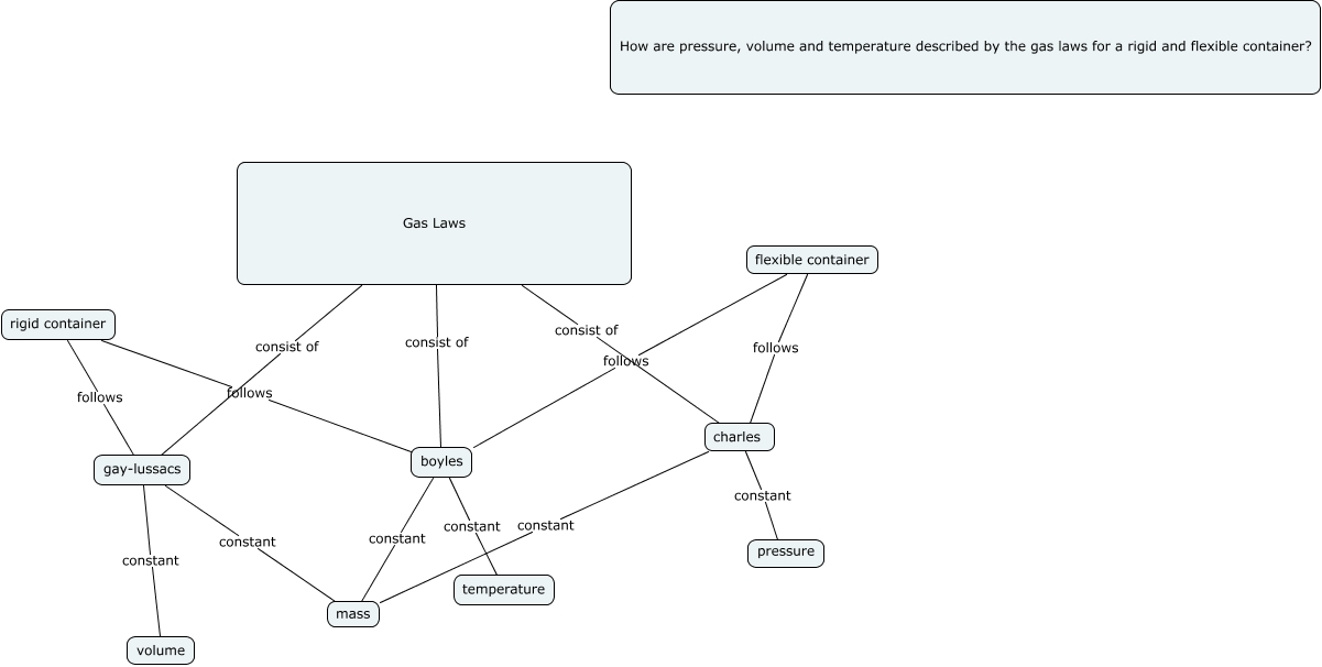
This Concept Map, created with IHMC CmapTools, has information related to: Gas laws, Gas Laws consist of boyles, rigid container follows gay-lussacs, charles constant mass, gay-lussacs constant mass, charles constant pressure, rigid container follows boyles, Gas Laws consist of charles, boyles constant mass, Gas Laws consist of gay-lussacs, flexible container follows charles, boyles constant temperature, gay-lussacs constant volume, flexible container follows boyles