WARNING:
JavaScript is turned OFF. None of the links on this concept map will
work until it is reactivated.
If you need help turning JavaScript On, click here.
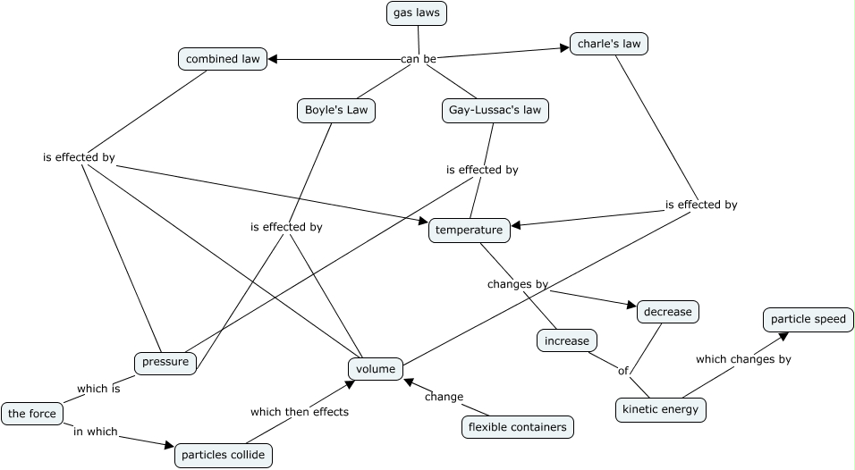
This Concept Map, created with IHMC CmapTools, has information related to: gas laws, charle's law is effected by temperature, increase of kinetic energy, combined law is effected by pressure, temperature changes by decrease, Gay-Lussac's law is effected by pressure, particles collide which then effects volume, gas laws can be charle's law, gas laws can be Boyle's Law, combined law is effected by temperature, decrease of kinetic energy, gas laws can be combined law, the force in which particles collide, kinetic energy which changes by particle speed, pressure which is the force, charle's law is effected by volume, Boyle's Law is effected by volume, Boyle's Law is effected by pressure, temperature changes by increase, gas laws can be Gay-Lussac's law, combined law is effected by volume