WARNING:
JavaScript is turned OFF. None of the links on this concept map will
work until it is reactivated.
If you need help turning JavaScript On, click here.
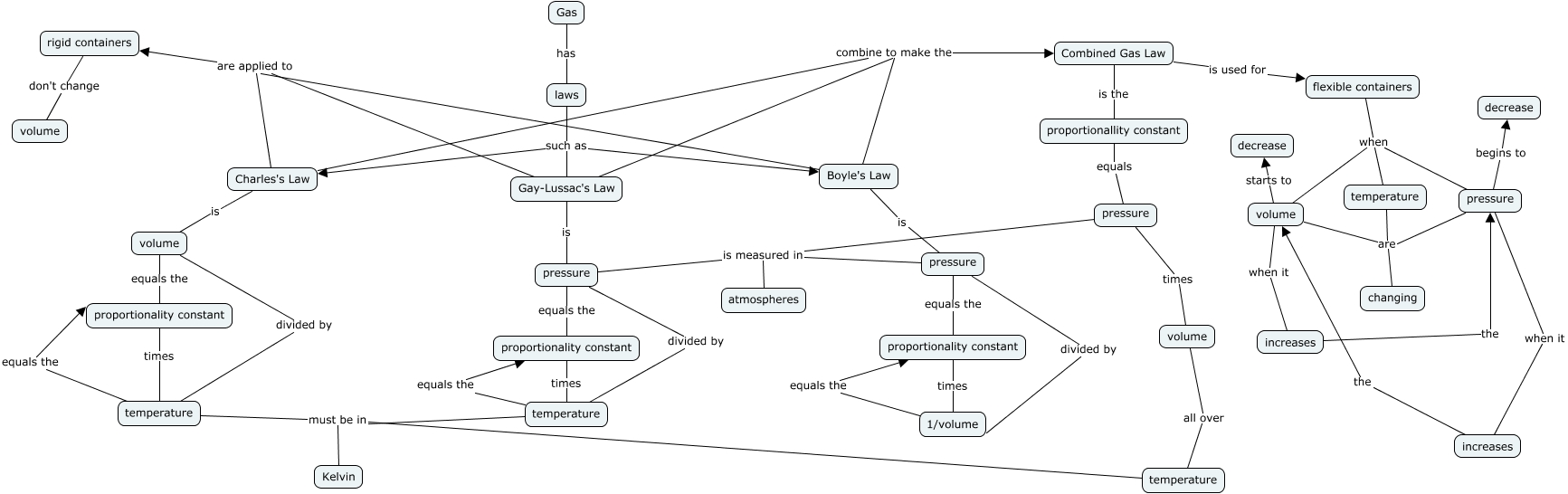
This Concept Map, created with IHMC CmapTools, has information related to: Gas, Boyle's Law combine to make the Combined Gas Law, pressure is measured in atmospheres, pressure equals the proportionality constant, volume starts to decrease, pressure divided by 1/volume, pressure is measured in atmospheres, temperature must be in Kelvin, Gas has laws, Combined Gas Law is used for flexible containers, pressure are changing, proportionallity constant equals pressure, Charles's Law is volume, Gay-Lussac's Law combine to make the Combined Gas Law, Boyle's Law is pressure, volume equals the proportionality constant, pressure times volume, Charles's Law combine to make the Combined Gas Law, flexible containers when pressure, volume are changing, volume all over temperature