WARNING:
JavaScript is turned OFF. None of the links on this concept map will
work until it is reactivated.
If you need help turning JavaScript On, click here.
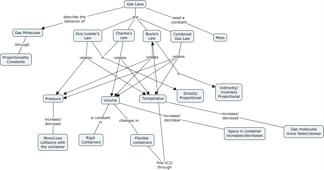
This Concept Map, created with IHMC CmapTools, has information related to: Gas Laws, Volume is constant in Rigid Containers, Volume increase/ decrease Space in container increases/decreases, Combined Gas Law relates Temperatue, Pressure increase/ decrease More/Less collisions with the container, Gas Laws are Combined Gas Law, Charles's Law relates Volume, Gas Laws are Charles's Law, Gas Laws need a constant Mass, Gas Molecules through Proportionality Constants, Charles's Law relates Temperatue, Charles's Law is Directly Proportional, Boyle's Law relates Volume, Gas Laws are Guy-Lussac's Law, Flexible containers find V(2) through Boyle's Law, Guy-Lussac's Law relates Temperatue, Boyle's Law is Indirectly/ Inversely Proportional, Temperatue increase/ decrease Gas molecules move faster/slower, Volume changes in Flexible containers, Boyle's Law relates Pressure, Guy-Lussac's Law is Directly Proportional