WARNING:
JavaScript is turned OFF. None of the links on this concept map will
work until it is reactivated.
If you need help turning JavaScript On, click here.
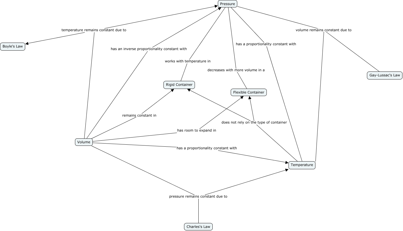
This Concept Map, created with IHMC CmapTools, has information related to: Pressure, Temperature and Volume, Volume has an inverse proportionality constant with Pressure, Pressure works with temperature in Rigid Container, Pressure decreases with more volume in a Flexible Container, Volume remains constant in Rigid Container, Volume temperature remains constant due to Boyle's Law, Volume has a proportionality constant with Temperature, Volume has room to expand in Flexible Container, Temperature does not rely on the type of container Flexible Container, Pressure has a proportionality constant with Temperature, Pressure volume remains constant due to Temperature, Temperature does not rely on the type of container Rigid Container, Volume pressure remains constant due to Charles's Law, Volume temperature remains constant due to Pressure, Pressure volume remains constant due to Gay-Lussac's Law, Volume pressure remains constant due to Temperature