WARNING:
JavaScript is turned OFF. None of the links on this concept map will
work until it is reactivated.
If you need help turning JavaScript On, click here.
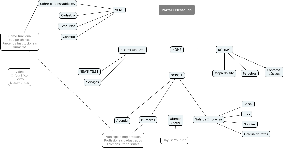
Esse mapa conceitual, produzido no IHMC CmapTools, tem a informação relacionada a: Arquitetura de informação, Números Municípios implantados Profissionais cadastrados Teleconsultoriais/mês, BLOCO VISÍVEL Serviços, Últimos vídeos Playlist Youtube, MENU Contato, SCROLL Agenda, HOME BLOCO VISÍVEL, Municípios implantados Profissionais cadastrados Teleconsultoriais/mês Como funciona Equipe técnica Parceiros institucionais Números, SCROLL Números, Portal Telessaúde MENU, RODAPÉ Parceiros, Sala de Imprensa Social, SCROLL Sala de Imprensa, HOME SCROLL, HOME RODAPÉ, Sala de Imprensa Galeria de fotos, Como funciona Equipe técnica Parceiros institucionais Números Vídeo Infográfico Texto Documentos, MENU Sobre o Telessaúde ES, MENU Cadastro, RODAPÉ Contatos básicos, MENU Pesquisas