WARNING:
JavaScript is turned OFF. None of the links on this concept map will
work until it is reactivated.
If you need help turning JavaScript On, click here.
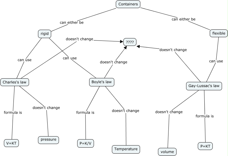
This Concept Map, created with IHMC CmapTools, has information related to: 3 laws, flexible can use Gay-Lussac's law, Charles's law formula is V=KT, Gay-Lussac's law doesn't change ????, Boyle's law doesn't change ????, Containers can either be rigid, rigid can use Boyle's law, rigid can use Charles's law, Boyle's law doesn't change Temperature, Containers can either be flexible, Charles's law doesn't change pressure, Boyle's law formula is P=K/V, Charles's law doesn't change ????, Gay-Lussac's law doesn't change volume, Gay-Lussac's law formula is P=KT