WARNING:
JavaScript is turned OFF. None of the links on this concept map will
work until it is reactivated.
If you need help turning JavaScript On, click here.
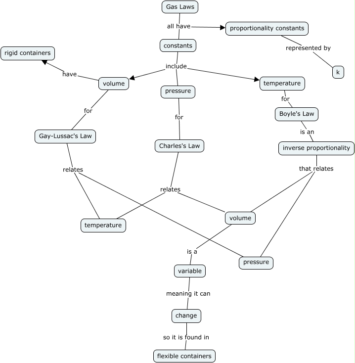
This Concept Map, created with IHMC CmapTools, has information related to: Gas Laws, inverse proportionality that relates volume, Gay-Lussac's Law relates temperature, Gas Laws all have proportionality constants, proportionality constants represented by k, Charles's Law relates temperature, constants include pressure, Charles's Law relates volume, temperature for Boyle's Law, change so it is found in flexible containers, inverse proportionality that relates pressure, volume is a variable, volume have rigid containers, variable meaning it can change, volume for Gay-Lussac's Law, Boyle's Law is an inverse proportionality, Gas Laws all have constants, constants include temperature, constants include volume, Gay-Lussac's Law relates pressure, pressure for Charles's Law