WARNING:
JavaScript is turned OFF. None of the links on this concept map will
work until it is reactivated.
If you need help turning JavaScript On, click here.
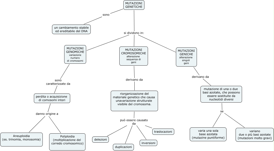
Questa Cmap, creata con IHMC CmapTools, contiene informazioni relative a: Mutazioni genetiche.cmap, MUTAZIONI GENETICHE si dividono in: MUTAZIONI GENOMICHE variazione numero di cromosomi, MUTAZIONI GENETICHE sono un cambiamento stabile ed ereditabile del DNA, MUTAZIONI GENETICHE si dividono in: MUTAZIONI GENICHE alterazione singoli geni, MUTAZIONI CROMOSOMICHE alterazione sequenza di geni derivano da riorganizzazione del materiale genetico che causa unavariazione strutturale visibile del cromosoma., riorganizzazione del materiale genetico che causa unavariazione strutturale visibile del cromosoma. può essere causato da delezioni, mutazione di una o due basi azotate, che possono essere sostituite da nucleotidi diversi se varia una sola base azotata (mutazine puntiforme), mutazione di una o due basi azotate, che possono essere sostituite da nucleotidi diversi se variano due o più basi azotate (mutazioni molto gravi), perdita o acquisizione di comosomi interi danno origine a Poliploidia (moltiplicazione del corredo cromosomico), perdita o acquisizione di comosomi interi danno origine a Aneuploidia (es. trinomia, monosomia), riorganizzazione del materiale genetico che causa unavariazione strutturale visibile del cromosoma. può essere causato da traslocazioni, riorganizzazione del materiale genetico che causa unavariazione strutturale visibile del cromosoma. può essere causato da inversioni, MUTAZIONI GENETICHE si dividono in: MUTAZIONI CROMOSOMICHE alterazione sequenza di geni, MUTAZIONI GENOMICHE variazione numero di cromosomi sono caratterizzate da perdita o acquisizione di comosomi interi, MUTAZIONI GENICHE alterazione singoli geni derivano da mutazione di una o due basi azotate, che possono essere sostituite da nucleotidi diversi, riorganizzazione del materiale genetico che causa unavariazione strutturale visibile del cromosoma. può essere causato da duplicazioni