WARNING:
JavaScript is turned OFF. None of the links on this concept map will
work until it is reactivated.
If you need help turning JavaScript On, click here.
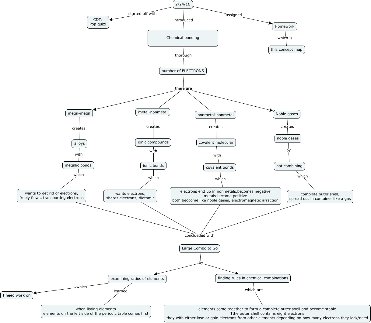
This Concept Map, created with IHMC CmapTools, has information related to: Feb 24,2016 Lesson, Chemical bonding thorough number of ELECTRONS, metal-nonmetal creates ionic compounds, ionic bonds which wants electrons, shares electrons, diatomic, noble gases by not combining, Noble gases creates noble gases, nonmetal-nonmetal creates covalent molecular, number of ELECTRONS there are metal-nonmetal, metal-metal creates alloys, 2/24/16 started off with CDT: Pop quiz!, alloys with metallic bonds, Large Combo to Go by finding rules in chemical combinations, finding rules in chemical combinations which are elements come together to form a complete outer shell and become stable Tthe outer shell contains eight electrons they with either lose or gain electrons from other elements depending on how many electrons they lack/need, 2/24/16 introduced Chemical bonding, electrons end up in nonmetals,becomes negative metals become positive both beocome like noble gases, electromagnetic arraction conclueded with Large Combo to Go, wants to get rid of electrons, freely flows, transporting electrons conclueded with Large Combo to Go, ionic compounds with ionic bonds, metallic bonds which wants to get rid of electrons, freely flows, transporting electrons, examining ratios of elements which I need work on, not combining which complete outer shell, spread out in container like a gas, Large Combo to Go by examining ratios of elements