WARNING:
JavaScript is turned OFF. None of the links on this concept map will
work until it is reactivated.
If you need help turning JavaScript On, click here.
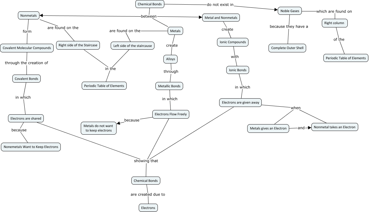
This Concept Map, created with IHMC CmapTools, has information related to: Chemical Bonding, Metallic Bonds in which Electrons Flow Freely, Metals are found on the Left side of the staircause, Nonmetals form Covalent Molecular Compounds, Electrons are given away when Metals gives an Electron, Chemical Bonds between Metals, Right column of the Periodic Table of Elements, Chemical Bonds between Metal and Nonmetals, Electrons are shared because Nonemetals Want to Keep Electrons, Chemical Bonds between Nonmetals, Noble Gases which are found on Right column, Covalent Bonds in which Electrons are shared, Chemical Bonds do not exist in Noble Gases, Electrons Flow Freely showing that Chemical Bonds, Alloys through Metallic Bonds, Metal and Nonmetals create Ionic Compounds, Electrons are shared showing that Chemical Bonds, Right side of the Staircase in the Periodic Table of Elements, Electrons are given away showing that Chemical Bonds, Noble Gases because they have a Complete Outer Shell, Nonmetals are found on the Right side of the Staircase