WARNING:
JavaScript is turned OFF. None of the links on this concept map will
work until it is reactivated.
If you need help turning JavaScript On, click here.
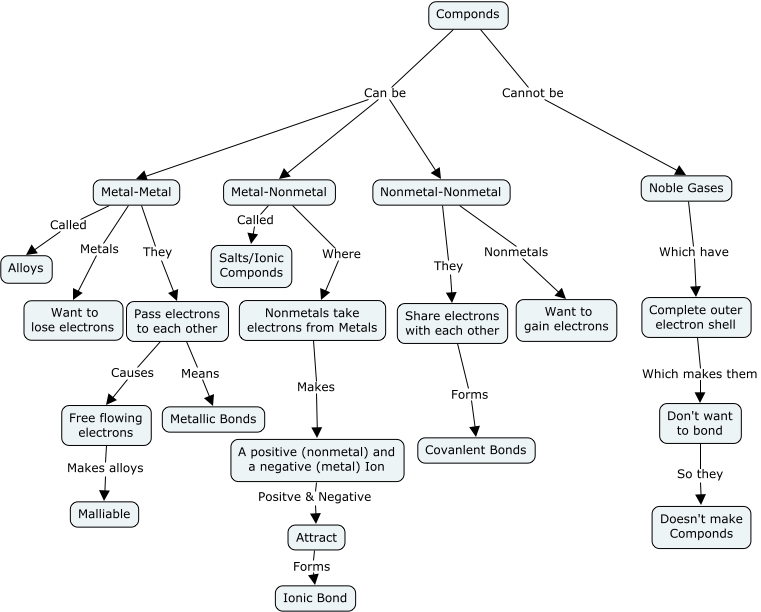
This Concept Map, created with IHMC CmapTools, has information related to: Types of Componds, Free flowing electrons Makes alloys Malliable, Componds Can be Nonmetal-Nonmetal, Pass electrons to each other Means Metallic Bonds, Metal-Metal Metals Want to lose electrons, Metal-Nonmetal Called Salts/Ionic Componds, Don't want to bond So they Doesn't make Componds, Metal-Nonmetal Where Nonmetals take electrons from Metals, Pass electrons to each other Causes Free flowing electrons, Componds Can be Metal-Nonmetal, Metal-Metal Called Alloys, A positive (nonmetal) and a negative (metal) Ion Positve & Negative Attract, Complete outer electron shell Which makes them Don't want to bond, Nonmetals take electrons from Metals Makes A positive (nonmetal) and a negative (metal) Ion, Attract Forms Ionic Bond, Share electrons with each other Forms Covanlent Bonds, Nonmetal-Nonmetal Nonmetals Want to gain electrons, Metal-Metal They Pass electrons to each other, Nonmetal-Nonmetal They Share electrons with each other, Componds Can be Metal-Metal, Componds Cannot be Noble Gases