WARNING:
JavaScript is turned OFF. None of the links on this concept map will
work until it is reactivated.
If you need help turning JavaScript On, click here.
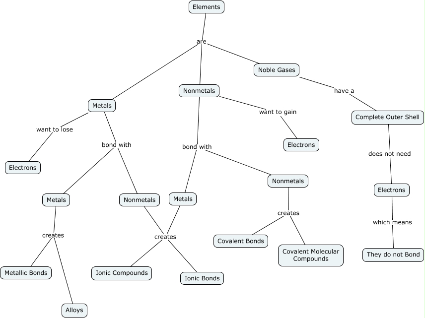
This Concept Map, created with IHMC CmapTools, has information related to: Chemical Bonding, Nonmetals creates Ionic Bonds, Nonmetals creates Covalent Molecular Compounds, Nonmetals want to gain Electrons, Elements are Metals, Metals creates Ionic Bonds, Elements are Nonmetals, Nonmetals bond with Metals, Metals want to lose Electrons, Nonmetals creates Ionic Compounds, Nonmetals bond with Nonmetals, Electrons which means They do not Bond, Complete Outer Shell does not need Electrons, Nonmetals creates Covalent Bonds, Metals bond with Metals, Metals bond with Nonmetals, Metals creates Alloys, Metals creates Ionic Compounds, Metals creates Metallic Bonds, Elements are Noble Gases, Noble Gases have a Complete Outer Shell