WARNING:
JavaScript is turned OFF. None of the links on this concept map will
work until it is reactivated.
If you need help turning JavaScript On, click here.
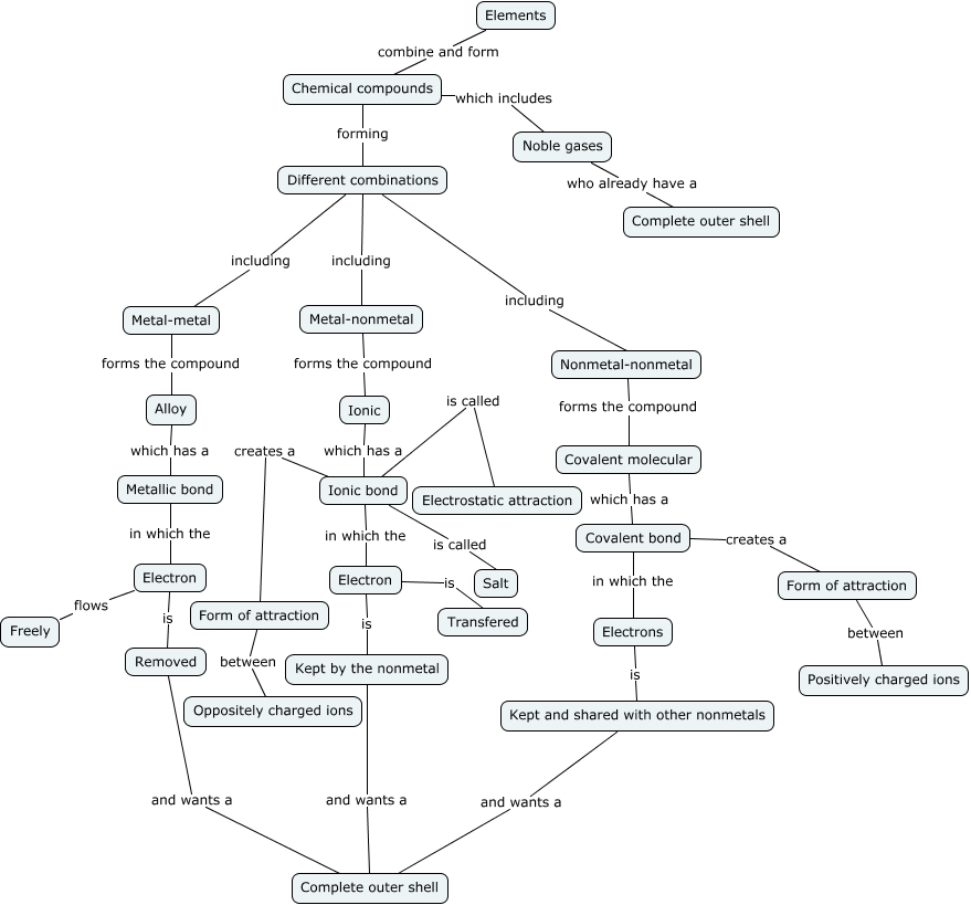
This Concept Map, created with IHMC CmapTools, has information related to: Elements, Metal-metal forms the compound Alloy, Ionic bond is called Salt, Different combinations including Metal-metal, Metal-nonmetal forms the compound Ionic, Electron is Transfered, Covalent bond creates a Form of attraction, Different combinations including Nonmetal-nonmetal, Ionic bond in which the Electron, Covalent molecular which has a Covalent bond, Electron flows Freely, Removed and wants a Complete outer shell, Form of attraction between Oppositely charged ions, Covalent bond in which the Electrons, Noble gases who already have a Complete outer shell, Chemical compounds forming Different combinations, Ionic bond creates a Form of attraction, Ionic which has a Ionic bond, Alloy which has a Metallic bond, Elements combine and form Chemical compounds, Form of attraction between Positively charged ions