WARNING:
JavaScript is turned OFF. None of the links on this concept map will
work until it is reactivated.
If you need help turning JavaScript On, click here.
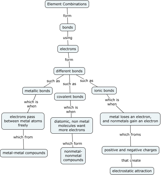
This Concept Map, created with IHMC CmapTools, has information related to: Element Combinations, bonds using electrons, diatomic, non metal molecules want more electrons which form nonmetal- nonmetal compounds, metal loses an electron, and nonmetals gain an electron which froms positive and negative charges, different bonds such as covalent bonds, Element Combinations form bonds, different bonds such as ionic bonds, different bonds such as metallic bonds, covalent bonds which is when diatomic, non metal molecules want more electrons, positive and negative charges that create electrostatic attraction, electrons form different bonds, ionic bonds which is when metal loses an electron, and nonmetals gain an electron, electrons pass between metal atoms freely which from metal-metal compounds, metallic bonds which is when electrons pass between metal atoms freely