WARNING:
JavaScript is turned OFF. None of the links on this concept map will
work until it is reactivated.
If you need help turning JavaScript On, click here.
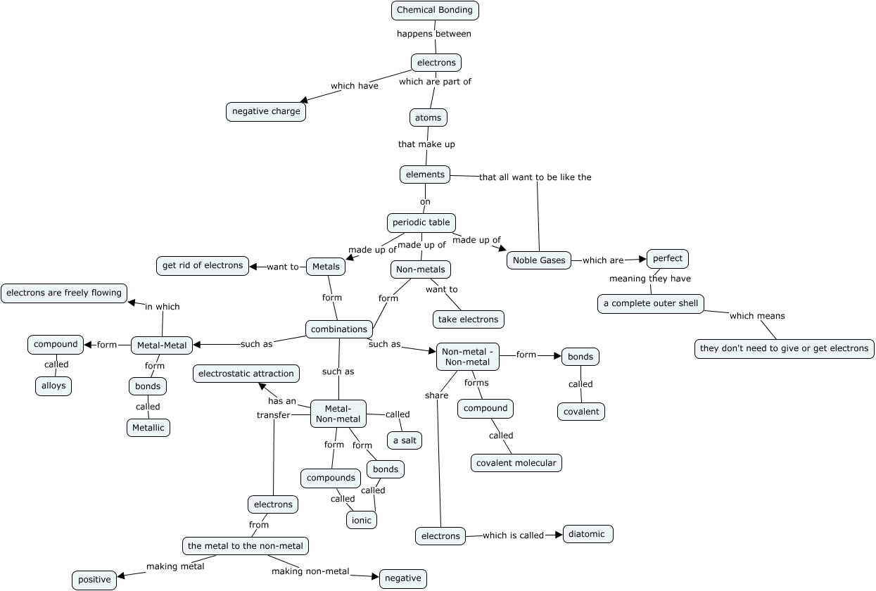
This Concept Map, created with IHMC CmapTools, has information related to: Chemical Bonding, bonds called ionic, periodic table made up of Metals, Non-metal - Non-metal share electrons, Metal- Non-metal transfer electrons, Metal-Metal form compound, Non-metal - Non-metal form bonds, elements that all want to be like the Noble Gases, Metal- Non-metal form compounds, perfect meaning they have a complete outer shell, the metal to the non-metal making metal positive, periodic table made up of Non-metals, Metals form combinations, Noble Gases which are perfect, periodic table made up of Noble Gases, electrons from the metal to the non-metal, electrons which is called diatomic, combinations such as Metal- Non-metal, the metal to the non-metal making non-metal negative, bonds called Metallic, Metals want to get rid of electrons