WARNING:
JavaScript is turned OFF. None of the links on this concept map will
work until it is reactivated.
If you need help turning JavaScript On, click here.
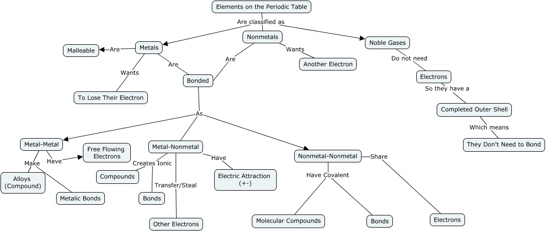
This Concept Map, created with IHMC CmapTools, has information related to: Types of Element Combination, Bonded As Metal-Metal, Elements on the Periodic Table Are classified as Noble Gases, Completed Outer Shell Which means They Don't Need to Bond, Electrons So they have a Completed Outer Shell, Metal-Metal Have Free Flowing Electrons, Noble Gases Do not need Electrons, Bonded As Nonmetal-Nonmetal, Nonmetals Wants Another Electron, Metal-Nonmetal Creates Ionic Compounds, Metal-Nonmetal Creates Ionic Bonds, Bonded As Metal-Nonmetal, Metal-Metal Make Alloys (Compound), Metal-Nonmetal Transfer/Steal Other Electrons, Nonmetal-Nonmetal Share Electrons, Elements on the Periodic Table Are classified as Nonmetals, Nonmetal-Nonmetal Have Covalent Molecular Compounds, Metals Are Bonded, Metal-Nonmetal Have Electric Attraction (+-), Metals Are Malleable, Nonmetal-Nonmetal Have Covalent Bonds