WARNING:
JavaScript is turned OFF. None of the links on this concept map will
work until it is reactivated.
If you need help turning JavaScript On, click here.
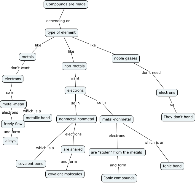
This Concept Map, created with IHMC CmapTools, has information related to: How Compounds form, are shared and form covalent molecules, type of element like metals, metal-nonmetal electrons are "stolen" from the metals, nonmetal-nonmetal electrons are shared, type of element like non-metals, electrons so in metal-nonmetal, metal-nonmetal which is an Ionic bond, freely flow and form alloys, metals don't want electrons, Compounds are made depending on type of element, type of element like noble gasses, noble gasses don't need electrons, are "stolen" from the metals and form Ionic compounds, metal-metal electrons freely flow, electrons so in nonmetal-nonmetal, electrons so in metal-metal, nonmetal-nonmetal which is a covalent bond, non-metals want electrons, electrons so They don't bond, metal-metal which is a metallic bond