WARNING:
JavaScript is turned OFF. None of the links on this concept map will
work until it is reactivated.
If you need help turning JavaScript On, click here.
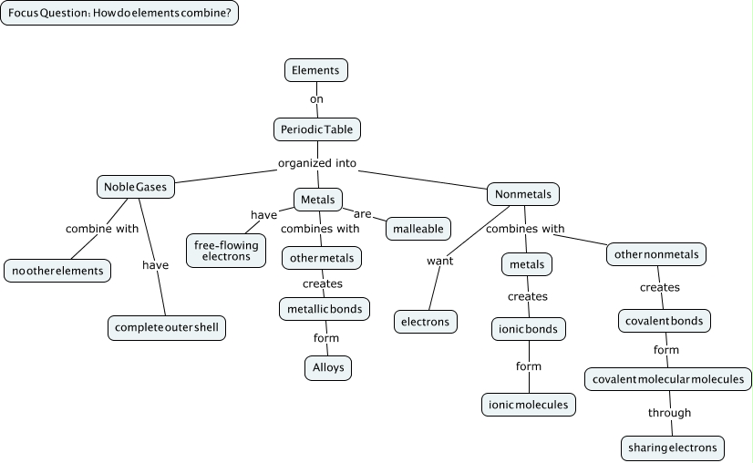
This Concept Map, created with IHMC CmapTools, has information related to: Element Combinations, Periodic Table organized into Noble Gases, metals creates ionic bonds, ionic bonds form ionic molecules, Periodic Table organized into Nonmetals, Noble Gases have complete outer shell, Nonmetals want electrons, Nonmetals combines with other nonmetals, Metals combines with other metals, Nonmetals combines with metals, Metals have free-flowing electrons, Elements on Periodic Table, other nonmetals creates covalent bonds, Periodic Table organized into Metals, metallic bonds form Alloys, Noble Gases combine with no other elements, covalent bonds form covalent molecular molecules, Metals are malleable, other metals creates metallic bonds, covalent molecular molecules through sharing electrons