WARNING:
JavaScript is turned OFF. None of the links on this concept map will
work until it is reactivated.
If you need help turning JavaScript On, click here.
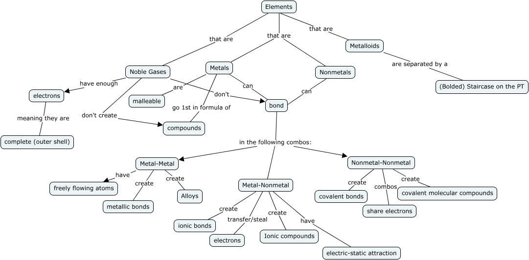
This Concept Map, created with IHMC CmapTools, has information related to: Combining Elements, Metalloids are separated by a (Bolded) Staircase on the PT, Nonmetal-Nonmetal create covalent bonds, Metal-Metal have freely flowing atoms, Nonmetal-Nonmetal combos share electrons, Elements that are Metals, Noble Gases don't bond, Elements that are Noble Gases, electrons meaning they are complete (outer shell), bond in the following combos: Nonmetal-Nonmetal, Elements that are Metalloids, Elements that are Nonmetals, Metal-Nonmetal create Ionic compounds, Metal-Nonmetal create ionic bonds, Nonmetal-Nonmetal create covalent molecular compounds, Metal-Metal create Alloys, Metals are malleable, Metal-Nonmetal have electric-static attraction, bond in the following combos: Metal-Nonmetal, Nonmetals can bond, bond in the following combos: Metal-Metal