WARNING:
JavaScript is turned OFF. None of the links on this concept map will
work until it is reactivated.
If you need help turning JavaScript On, click here.
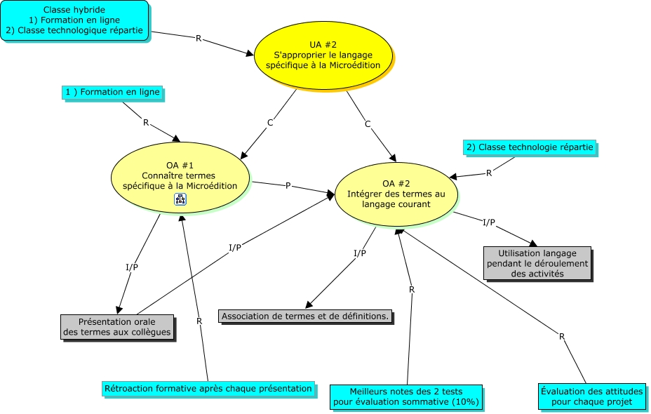
Cette carte de concepts créée avec IHMC CmapTools traite de: UA2, 2) Classe technologie répartie R OA #2 Intégrer des termes au langage courant, OA #1 Connaître termes spécifique à la Microédition P OA #2 Intégrer des termes au langage courant, Présentation orale des termes aux collègues I/P OA #2 Intégrer des termes au langage courant, Rétroaction formative après chaque présentation R OA #1 Connaître termes spécifique à la Microédition, UA #2 S'approprier le langage spécifique à la Microédition C OA #2 Intégrer des termes au langage courant, Classe hybride 1) Formation en ligne 2) Classe technologique répartie R UA #2 S'approprier le langage spécifique à la Microédition, 1 ) Formation en ligne R OA #1 Connaître termes spécifique à la Microédition, OA #2 Intégrer des termes au langage courant I/P Utilisation langage pendant le déroulement des activités, UA #2 S'approprier le langage spécifique à la Microédition C OA #1 Connaître termes spécifique à la Microédition, OA #1 Connaître termes spécifique à la Microédition I/P Présentation orale des termes aux collègues, Évaluation des attitudes pour chaque projet R OA #2 Intégrer des termes au langage courant, OA #2 Intégrer des termes au langage courant I/P Association de termes et de définitions., Meilleurs notes des 2 tests pour évaluation sommative (10%) R OA #2 Intégrer des termes au langage courant