WARNING:
JavaScript is turned OFF. None of the links on this concept map will
work until it is reactivated.
If you need help turning JavaScript On, click here.
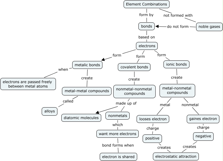
This Concept Map, created with IHMC CmapTools, has information related to: Element Combinations, nonmetal-nonmetal compounds made up of nonmetals, positive creates electrostatic attraction, electrons form covalent bonds, metal-nonmetal compounds nonmetal gaines electron, bonds based on electrons, metal-nonmetal compounds metal looses electron, ionic bonds create metal-nonmetal compounds, covalent bonds create nonmetal-nonmetal compounds, gaines electron charge negative, nonmetal-nonmetal compounds made up of diatomic molecules, nonmetals which want more electrons, metalic bonds create metal-metal compounds, looses electron charge positive, noble gases do not form bonds, want more electrons bond forms when electron is shared, Element Combinations form by bonds, Element Combinations not formed with noble gases, electrons form ionic bonds, metal-metal compounds called alloys, negative creates electrostatic attraction