WARNING:
JavaScript is turned OFF. None of the links on this concept map will
work until it is reactivated.
If you need help turning JavaScript On, click here.
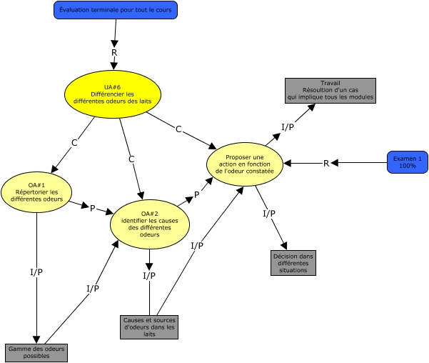
Cette carte de concepts créée avec IHMC CmapTools traite de: UA6_Mario_Beland, Proposer une action en fonction de l'odeur constatée I/P Travail Résoultion d'un cas qui implique tous les modules, Causes et sources d'odeurs dans les laits I/P Proposer une action en fonction de l'odeur constatée, Évaluation terminale pour tout le cours R UA#6 Différencier les différentes odeurs des laits, Gamme des odeurs possibles I/P OA#2 identifier les causes des différentes odeurs, OA#1 Répertorier les différentes odeurs I/P Gamme des odeurs possibles, UA#6 Différencier les différentes odeurs des laits C OA#2 identifier les causes des différentes odeurs, OA#2 identifier les causes des différentes odeurs I/P Causes et sources d'odeurs dans les laits, OA#2 identifier les causes des différentes odeurs P Proposer une action en fonction de l'odeur constatée, Examen 1 100% R Proposer une action en fonction de l'odeur constatée, UA#6 Différencier les différentes odeurs des laits C OA#1 Répertorier les différentes odeurs, UA#6 Différencier les différentes odeurs des laits C Proposer une action en fonction de l'odeur constatée, Proposer une action en fonction de l'odeur constatée I/P Décision dans différentes situations, OA#1 Répertorier les différentes odeurs P OA#2 identifier les causes des différentes odeurs