WARNING:
JavaScript is turned OFF. None of the links on this concept map will
work until it is reactivated.
If you need help turning JavaScript On, click here.
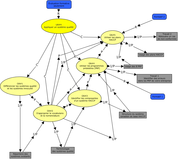
Cette carte de concepts créée avec IHMC CmapTools traite de: UA4_Mario_Beland, Usage des 8 PRP I/P OA#5 Utiliser les plans HACCP, OA#3 Identifier les composantes d'un système HACCP I/P Structure du système canadien de base HACCP, OA#3 Identifier les composantes d'un système HACCP P OA#4 Utiliser les programmes préalables (PRP), OA#2 S'approprier le vocabulaire et la nomenclature I/P Terminologie des systèmes qualité, UA#4 Appliquer un système qualité C OA#3 Identifier les composantes d'un système HACCP, Répertoire des systèmes existants I/P OA#2 S'approprier le vocabulaire et la nomenclature, Formatif 1 R OA#4 Utiliser les programmes préalables (PRP), OA#2 S'approprier le vocabulaire et la nomenclature I/P OA#5 Utiliser les plans HACCP, UA#4 Appliquer un système qualité C OA#1 Différencier les systèmes qualité et les systèmes innocuité, Formatif 2 R OA#5 Utiliser les plans HACCP, UA#4 Appliquer un système qualité C OA#2 S'approprier le vocabulaire et la nomenclature, OA#5 Utiliser les plans HACCP I/P Travail 2 Résoudre un cas de non-conformité, UA#4 Appliquer un système qualité C OA#4 Utiliser les programmes préalables (PRP), OA#4 Utiliser les programmes préalables (PRP) I/P Usage des 8 PRP, OA#1 Différencier les systèmes qualité et les systèmes innocuité I/P Répertoire des systèmes existants, OA#1 Différencier les systèmes qualité et les systèmes innocuité P OA#2 S'approprier le vocabulaire et la nomenclature, OA#2 S'approprier le vocabulaire et la nomenclature P OA#3 Identifier les composantes d'un système HACCP, OA#4 Utiliser les programmes préalables (PRP) P OA#5 Utiliser les plans HACCP, Structure du système canadien de base HACCP I/P OA#4 Utiliser les programmes préalables (PRP), OA#5 Utiliser les plans HACCP I/P Usage des plans HACCP