WARNING:
JavaScript is turned OFF. None of the links on this concept map will
work until it is reactivated.
If you need help turning JavaScript On, click here.
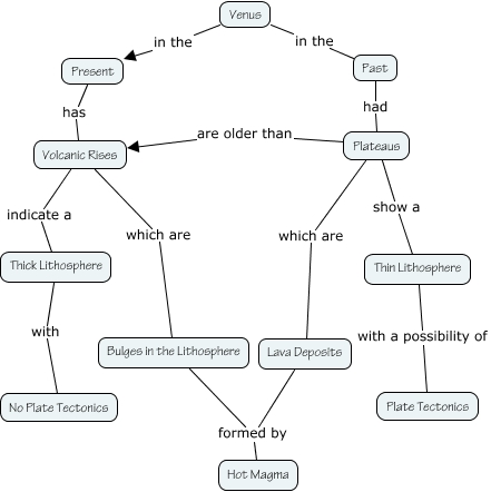
This Concept Map, created with IHMC CmapTools, has information related to: Tectonic Venus, Thin Lithosphere with a possibility of Plate Tectonics, Bulges in the Lithosphere formed by Hot Magma, Thick Lithosphere with No Plate Tectonics, Lava Deposits formed by Hot Magma, Plateaus are older than Volcanic Rises, Volcanic Rises which are Bulges in the Lithosphere, Venus in the Past, Volcanic Rises indicate a Thick Lithosphere, Plateaus which are Lava Deposits, Plateaus show a Thin Lithosphere, Present has Volcanic Rises, Venus in the Present, Past had Plateaus