WARNING:
JavaScript is turned OFF. None of the links on this concept map will
work until it is reactivated.
If you need help turning JavaScript On, click here.
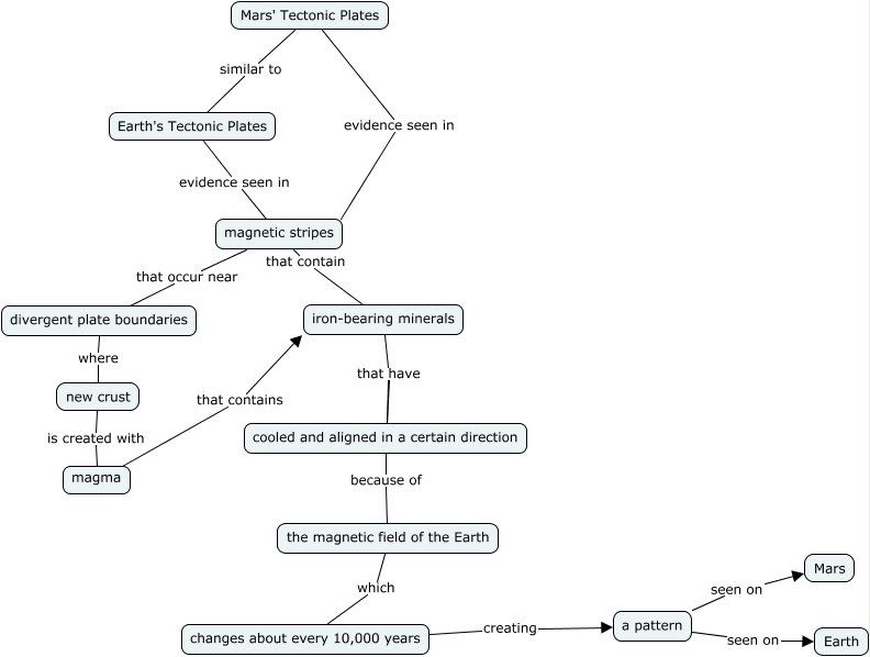
This Concept Map, created with IHMC CmapTools, has information related to: Mars- Tectonic Plates, Mars' Tectonic Plates evidence seen in magnetic stripes, a pattern seen on Mars, changes about every 10,000 years creating a pattern, iron-bearing minerals that have cooled and aligned in a certain direction, divergent plate boundaries where new crust, new crust is created with magma, a pattern seen on Earth, Earth's Tectonic Plates evidence seen in magnetic stripes, Mars' Tectonic Plates similar to Earth's Tectonic Plates, magnetic stripes that occur near divergent plate boundaries, magma that contains iron-bearing minerals, cooled and aligned in a certain direction because of the magnetic field of the Earth, the magnetic field of the Earth which changes about every 10,000 years, magnetic stripes that contain iron-bearing minerals