WARNING:
JavaScript is turned OFF. None of the links on this concept map will
work until it is reactivated.
If you need help turning JavaScript On, click here.
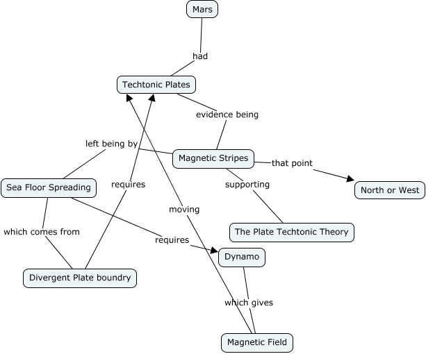
This Concept Map, created with IHMC CmapTools, has information related to: COncept of mars with Plates, Magnetic Stripes that point North or West, Divergent Plate boundry requires Techtonic Plates, Sea Floor Spreading requires Dynamo, Magnetic Field moving Techtonic Plates, Mars had Techtonic Plates, Sea Floor Spreading which comes from Divergent Plate boundry, Magnetic Stripes supporting The Plate Techtonic Theory, Techtonic Plates evidence being Magnetic Stripes, Dynamo which gives Magnetic Field, Magnetic Stripes left being by Sea Floor Spreading