WARNING:
JavaScript is turned OFF. None of the links on this concept map will
work until it is reactivated.
If you need help turning JavaScript On, click here.
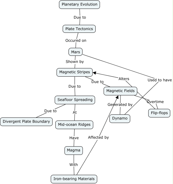
This Concept Map, created with IHMC CmapTools, has information related to: Tectonic Mars, Mars Used to have Dynamo, Magnetic Stripes Due to Seafloor Spreading, Mid-ocean Ridges Have Magma, Magnetic Fields Overtime Flip-flops, Seafloor Spreading Due to Divergent Plate Boundary, Mars Shown by Magnetic Stripes, Iron-bearing Materials Affected by Magnetic Fields, Magnetic Fields Generated by Dynamo, Magnetic Stripes Due to Magnetic Fields, Magma With Iron-bearing Materials, Planetary Evolution Due to Plate Tectonics, Seafloor Spreading At Mid-ocean Ridges, Plate Tectonics Occured on Mars, Flip-flops Alters Magnetic Stripes