WARNING:
JavaScript is turned OFF. None of the links on this concept map will
work until it is reactivated.
If you need help turning JavaScript On, click here.
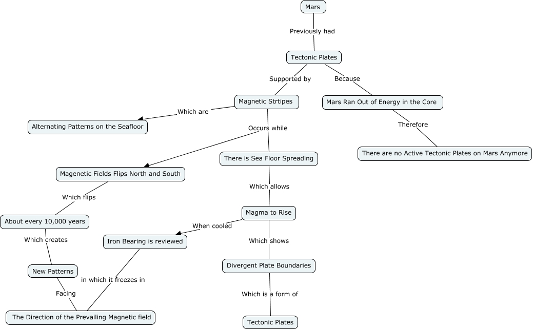
This Concept Map, created with IHMC CmapTools, has information related to: Tectonic Plates on Mars, Magma to Rise When cooled Iron Bearing is reviewed, Magenetic Fields Flips North and South Which flips About every 10,000 years, Magma to Rise Which shows Divergent Plate Boundaries, Magnetic Strtipes Occurs while There is Sea Floor Spreading, Iron Bearing is reviewed in which it freezes in The Direction of the Prevailing Magnetic field, There is Sea Floor Spreading Which allows Magma to Rise, About every 10,000 years Which creates New Patterns, Divergent Plate Boundaries Which is a form of Tectonic Plates, Magnetic Strtipes Occurs while Magenetic Fields Flips North and South, Mars Previously had Tectonic Plates, Tectonic Plates Because Mars Ran Out of Energy in the Core, Magnetic Strtipes Which are Alternating Patterns on the Seafloor, New Patterns Facing The Direction of the Prevailing Magnetic field, Mars Ran Out of Energy in the Core Therefore There are no Active Tectonic Plates on Mars Anymore, Tectonic Plates Supported by Magnetic Strtipes