WARNING:
JavaScript is turned OFF. None of the links on this concept map will
work until it is reactivated.
If you need help turning JavaScript On, click here.
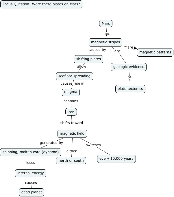
This Concept Map, created with IHMC CmapTools, has information related to: Mars Plate Tectonics, Mars has magnetic stripes, iron shifts toward magnetic field, magma contains iron, internal energy causes dead planet, magnetic stripes are geologic evidence, shifting plates allow seafloor spreading, magnetic field generated by spinning, molten core (dynamo), magnetic stripes caused by shifting plates, spinning, molten core (dynamo) loses internal energy, seafloor spreading causes rise in magma, geologic evidence of plate tectonics, magnetic field switches every 10,000 years, magnetic field either north or south, magnetic stripes are magnetic patterns