WARNING:
JavaScript is turned OFF. None of the links on this concept map will
work until it is reactivated.
If you need help turning JavaScript On, click here.
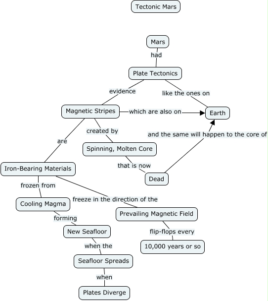
This Concept Map, created with IHMC CmapTools, has information related to: Tectonic Mars, Dead and the same will happen to the core of Earth, Plate Tectonics like the ones on Earth, Mars had Plate Tectonics, New Seafloor when the Seafloor Spreads, Iron-Bearing Materials frozen from Cooling Magma, Magnetic Stripes are Iron-Bearing Materials, Iron-Bearing Materials freeze in the direction of the Prevailing Magnetic Field, Spinning, Molten Core that is now Dead, Magnetic Stripes which are also on Earth, Prevailing Magnetic Field flip-flops every 10,000 years or so, Plate Tectonics evidence Magnetic Stripes, Seafloor Spreads when Plates Diverge, Cooling Magma forming New Seafloor, Magnetic Stripes created by Spinning, Molten Core