WARNING:
JavaScript is turned OFF. None of the links on this concept map will
work until it is reactivated.
If you need help turning JavaScript On, click here.
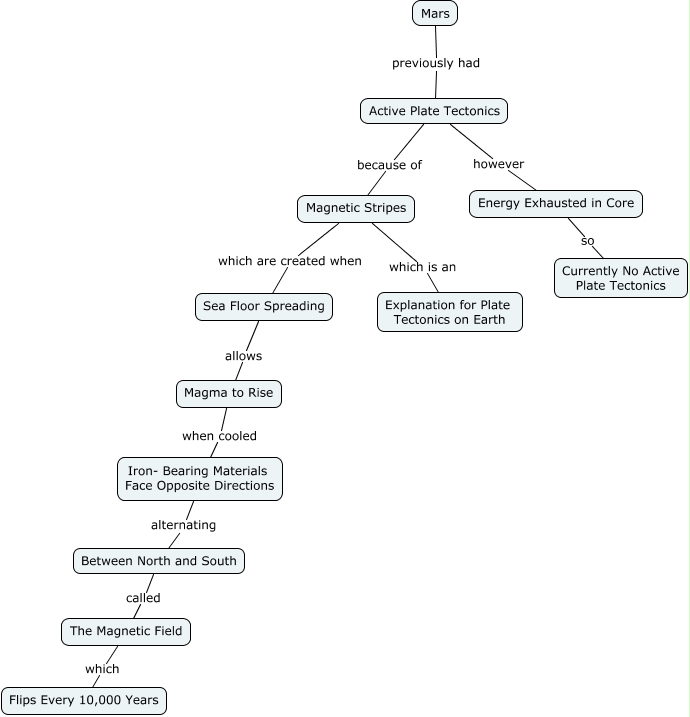
This Concept Map, created with IHMC CmapTools, has information related to: Mars Magnetic Stripes, Between North and South called The Magnetic Field, Energy Exhausted in Core so Currently No Active Plate Tectonics, Mars previously had Active Plate Tectonics, Active Plate Tectonics because of Magnetic Stripes, The Magnetic Field which Flips Every 10,000 Years, Magma to Rise when cooled Iron- Bearing Materials Face Opposite Directions, Sea Floor Spreading allows Magma to Rise, Active Plate Tectonics however Energy Exhausted in Core, Magnetic Stripes which is an Explanation for Plate Tectonics on Earth, Magnetic Stripes which are created when Sea Floor Spreading, Iron- Bearing Materials Face Opposite Directions alternating Between North and South