WARNING:
JavaScript is turned OFF. None of the links on this concept map will
work until it is reactivated.
If you need help turning JavaScript On, click here.
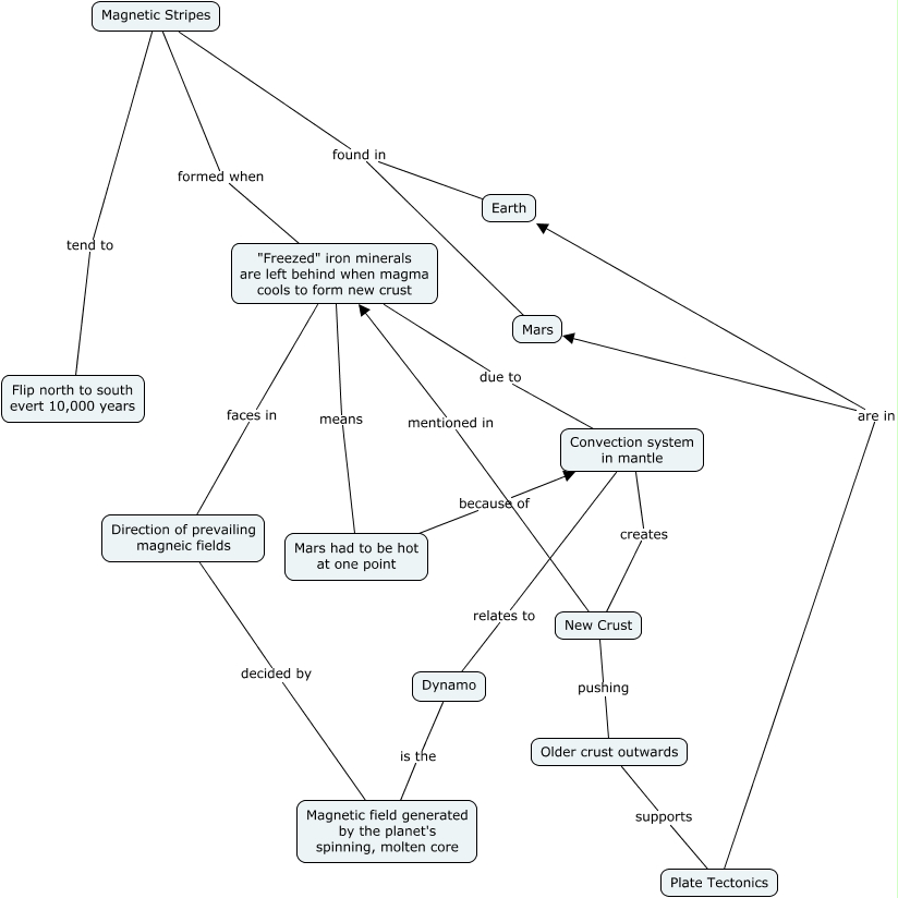
This Concept Map, created with IHMC CmapTools, has information related to: Tectonic Mars, Magnetic Stripes found in Earth, "Freezed" iron minerals are left behind when magma cools to form new crust means Mars had to be hot at one point, Direction of prevailing magneic fields decided by Magnetic field generated by the planet's spinning, molten core, Plate Tectonics are in Earth, Mars had to be hot at one point because of Convection system in mantle, Dynamo is the Magnetic field generated by the planet's spinning, molten core, "Freezed" iron minerals are left behind when magma cools to form new crust due to Convection system in mantle, "Freezed" iron minerals are left behind when magma cools to form new crust faces in Direction of prevailing magneic fields, Magnetic Stripes tend to Flip north to south evert 10,000 years, Magnetic Stripes found in Mars, Convection system in mantle creates New Crust, New Crust mentioned in "Freezed" iron minerals are left behind when magma cools to form new crust, New Crust pushing Older crust outwards, Magnetic Stripes formed when "Freezed" iron minerals are left behind when magma cools to form new crust, Convection system in mantle relates to Dynamo, Plate Tectonics are in Mars, Older crust outwards supports Plate Tectonics