WARNING:
JavaScript is turned OFF. None of the links on this concept map will
work until it is reactivated.
If you need help turning JavaScript On, click here.
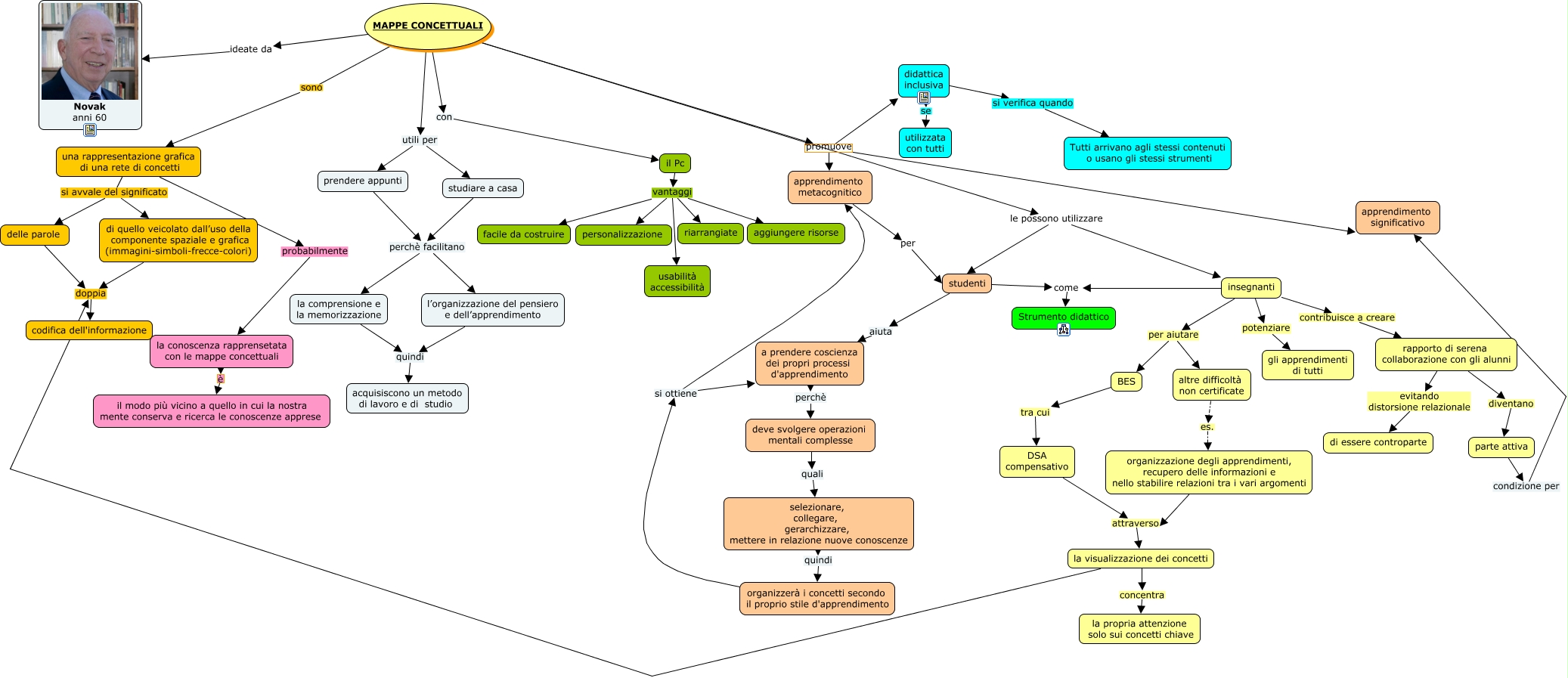
Questa Cmap, creata con IHMC CmapTools, contiene informazioni relative a: mappa concettuali usi 1, BES tra cui DSA compensativo, rapporto di serena collaborazione con gli alunni diventano parte attiva, MAPPE CONCETTUALI promuove apprendimento significativo, apprendimento metacognitico per studenti, MAPPE CONCETTUALI promuove apprendimento metacognitico, MAPPE CONCETTUALI sono una rappresentazione grafica di una rete di concetti, studiare a casa perchè facilitano l’organizzazione del pensiero e dell’apprendimento, MAPPE CONCETTUALI le possono utilizzare studenti, il Pc vantaggi usabilità accessibilità, studiare a casa perchè facilitano la comprensione e la memorizzazione, studenti come Strumento didattico, la visualizzazione dei concetti doppia codifica dell'informazione, la conoscenza rapprensetata con le mappe concettuali è il modo più vicino a quello in cui la nostra mente conserva e ricerca le conoscenze apprese, MAPPE CONCETTUALI utili per prendere appunti, una rappresentazione grafica di una rete di concetti probabilmente la conoscenza rapprensetata con le mappe concettuali, didattica inclusiva si verifica quando Tutti arrivano agli stessi contenuti o usano gli stessi strumenti, una rappresentazione grafica di una rete di concetti si avvale del significato di quello veicolato dall’uso della componente spaziale e grafica (immagini-simboli-frecce-colori), parte attiva condizione per apprendimento significativo, il Pc vantaggi facile da costruire, delle parole doppia codifica dell'informazione