WARNING:
JavaScript is turned OFF. None of the links on this concept map will
work until it is reactivated.
If you need help turning JavaScript On, click here.
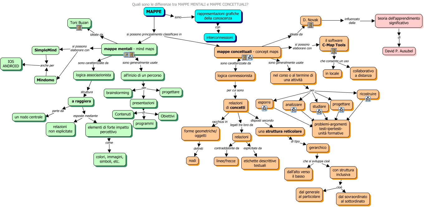
Este Cmap, tiene información relacionada con: mappe-mentali-concettuali-confronto, gerarchico che si sviluppa cioè con struttura inclusiva, presentazioni di Contenuti, elementi di forte impatto percettivo come colori, immagini, simboli, etc., MAPPE si possono principalmente classificare in mappe concettuali - concept maps, all'inizio di un percorso per presentazioni, con struttura inclusiva cioè dal sovraordinato al sottordinato, D. Novak influenzato dalla teoria dell'apprendimento significativo, nel corso o al termine di una attività per ricostruire, studiare ???? problemi-argomenti testi-ipertesti- unità formative, nel corso o al termine di una attività per studiare, mappe concettuali - concept maps ideate da D. Novak, teoria dell'apprendimento significativo di David P. Ausubel, relazioni di concetti racchiusi in forme geometriche/ oggetti, mappe mentali - mind maps ideate da Toni Buzan, gerarchico che si sviluppa cioè dall'alto verso il basso, mappe concettuali - concept maps sono caratterizzate da logica connessionista, nel corso o al termine di una attività per esporre, mappe mentali - mind maps si possono elaborare con SimpleMind, con struttura inclusiva cioè dal generale al particolare, il software C-Map Tools che consente un uso collaborativo a distanza