WARNING:
JavaScript is turned OFF. None of the links on this concept map will
work until it is reactivated.
If you need help turning JavaScript On, click here.
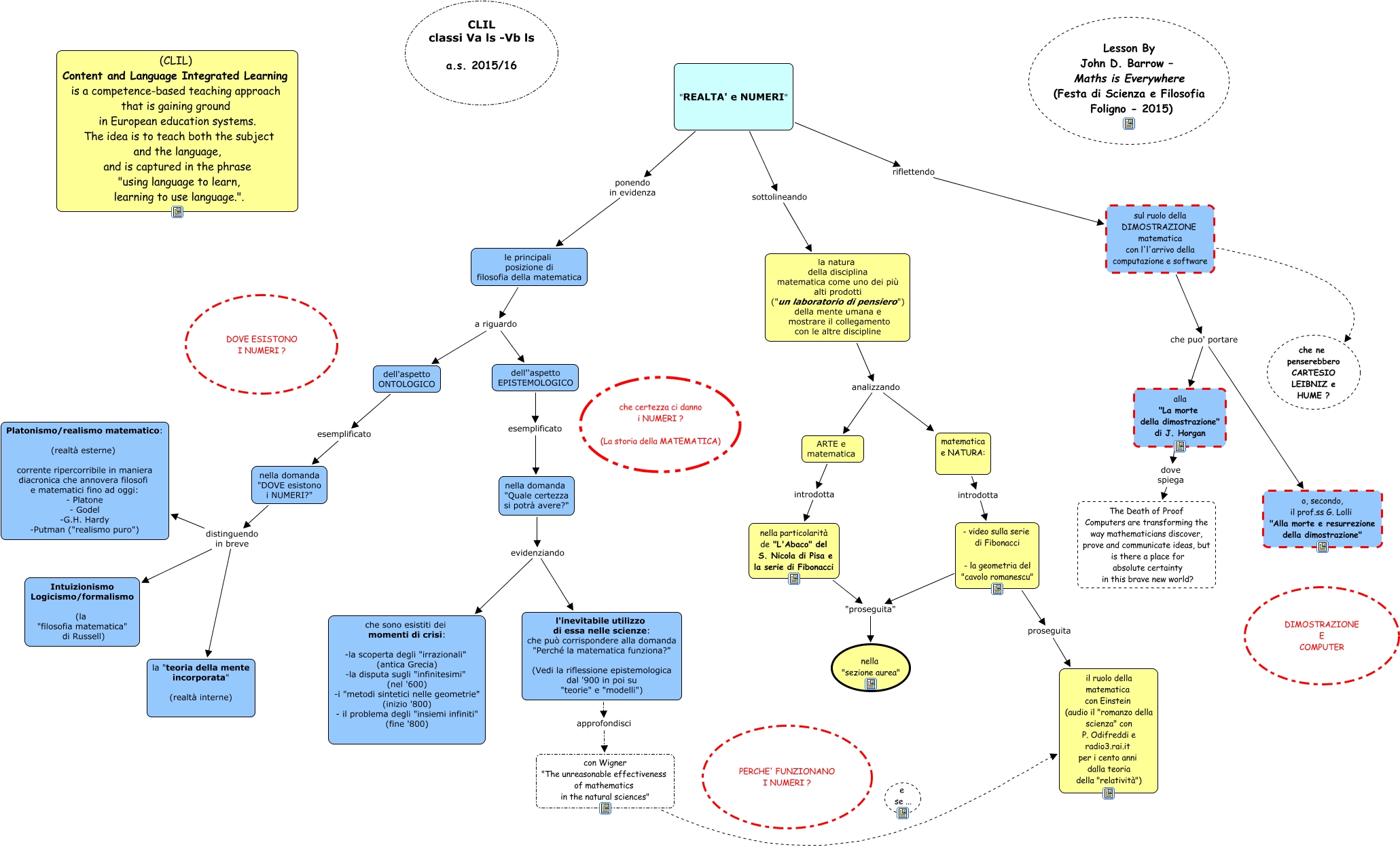
Questa Cmap, creata con IHMC CmapTools, contiene informazioni relative a: CLIL VALS VCLS a.s. 2015-16, "REALTA' e NUMERI" ponendo in evidenza le principali posizione di filosofia della matematica, nella domanda "DOVE esistono i NUMERI?" distinguendo in breve Platonismo/realismo matematico: (realtà esterne) corrente ripercorribile in maniera diacronica che annovera filosofi e matematici fino ad oggi: - Platone - Godel -G.H. Hardy -Putman ("realismo puro"), "REALTA' e NUMERI" sottolineando la natura della disciplina matematica come uno dei più alti prodotti ("un laboratorio di pensiero") della mente umana e mostrare il collegamento con le altre discipline, sul ruolo della DIMOSTRAZIONE matematica con l'l'arrivo della computazione e software che puo' portare alla "La morte della dimostrazione" di J. Horgan, con Wigner "The unreasonable effectiveness of mathematics in the natural sciences" il ruolo della matematica con Einstein (audio il "romanzo della scienza" con P. Odifreddi e radio3.rai.it per i cento anni dalla teoria della "relatività"), - video sulla serie di Fibonacci - la geometria del "cavolo romanescu" "proseguita" nella "sezione aurea", matematica e NATURA: introdotta - video sulla serie di Fibonacci - la geometria del "cavolo romanescu", l'inevitabile utilizzo di essa nelle scienze: che può corrispondere alla domanda "Perché la matematica funziona?" (Vedi la riflessione epistemologica dal '900 in poi su "teorie" e "modelli") approfondisci con Wigner "The unreasonable effectiveness of mathematics in the natural sciences", alla "La morte della dimostrazione" di J. Horgan dove spiega The Death of Proof Computers are transforming the way mathematicians discover, prove and communicate ideas, but is there a place for absolute certainty in this brave new world?, la natura della disciplina matematica come uno dei più alti prodotti ("un laboratorio di pensiero") della mente umana e mostrare il collegamento con le altre discipline analizzando ARTE e matematica, sul ruolo della DIMOSTRAZIONE matematica con l'l'arrivo della computazione e software che ne penserebbero CARTESIO LEIBNIZ e HUME ?, dell''aspetto EPISTEMOLOGICO esemplificato nella domanda "Quale certezza si potrà avere?", nella domanda "Quale certezza si potrà avere?" evidenziando che sono esistiti dei momenti di crisi: -la scoperta degli "irrazionali" (antica Grecia) -la disputa sugli "infinitesimi" (nel '600) -i "metodi sintetici nelle geometrie" (inizio '800) - il problema degli "insiemi infiniti" (fine '800), le principali posizione di filosofia della matematica a riguardo dell'aspetto ONTOLOGICO, "REALTA' e NUMERI" riflettendo sul ruolo della DIMOSTRAZIONE matematica con l'l'arrivo della computazione e software, nella particolarità de "L'Abaco" del S. Nicola di Pisa e la serie di Fibonacci "proseguita" nella "sezione aurea", - video sulla serie di Fibonacci - la geometria del "cavolo romanescu" proseguita il ruolo della matematica con Einstein (audio il "romanzo della scienza" con P. Odifreddi e radio3.rai.it per i cento anni dalla teoria della "relatività"), nella domanda "DOVE esistono i NUMERI?" distinguendo in breve la "teoria della mente incorporata" (realtà interne), nella domanda "DOVE esistono i NUMERI?" distinguendo in breve Intuizionismo Logicismo/formalismo (la "filosofia matematica" di Russell), la natura della disciplina matematica come uno dei più alti prodotti ("un laboratorio di pensiero") della mente umana e mostrare il collegamento con le altre discipline analizzando matematica e NATURA: