WARNING:
JavaScript is turned OFF. None of the links on this concept map will
work until it is reactivated.
If you need help turning JavaScript On, click here.
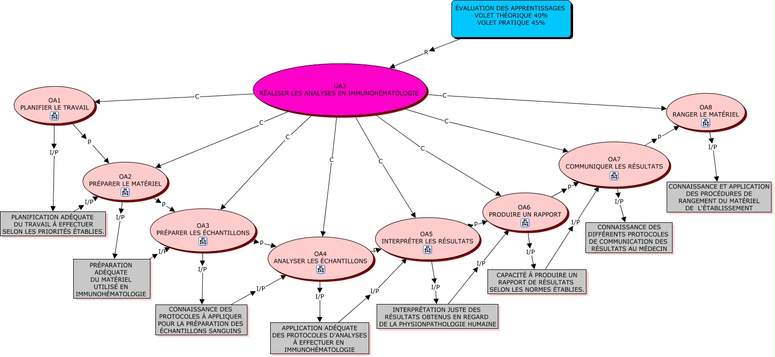
Cette carte de concepts créée avec IHMC CmapTools traite de: UA3, OA2 PRÉPARER LE MATÉRIEL p OA3 PRÉPARER LES ÉCHANTILLONS, CAPACITÉ À PRODUIRE UN RAPPORT DE RÉSULTATS SELON LES NORMES ÉTABLIES. I/P OA7 COMMUNIQUER LES RÉSULTATS, OA2 PRÉPARER LE MATÉRIEL I/P PRÉPARATION ADÉQUATE DU MATÉRIEL UTILISÉ EN IMMUNOHÉMATOLOGIE, PRÉPARATION ADÉQUATE DU MATÉRIEL UTILISÉ EN IMMUNOHÉMATOLOGIE I/P OA3 PRÉPARER LES ÉCHANTILLONS, UA3 RÉALISER LES ANALYSES EN IMMUNOHÉMATOLOGIE C OA2 PRÉPARER LE MATÉRIEL, OA4 ANALYSER LES ÉCHANTILLONS p OA5 INTERPRÉTER LES RÉSULTATS, OA6 PRODUIRE UN RAPPORT I/P CAPACITÉ À PRODUIRE UN RAPPORT DE RÉSULTATS SELON LES NORMES ÉTABLIES., OA4 ANALYSER LES ÉCHANTILLONS I/P APPLICATION ADÉQUATE DES PROTOCOLES D'ANALYSES À EFFECTUER EN IMMUNOHÉMATOLOGIE, UA3 RÉALISER LES ANALYSES EN IMMUNOHÉMATOLOGIE C OA8 RANGER LE MATÉRIEL, OA7 COMMUNIQUER LES RÉSULTATS p OA8 RANGER LE MATÉRIEL, OA5 INTERPRÉTER LES RÉSULTATS I/P INTERPRÉTATION JUSTE DES RÉSULTATS OBTENUS EN REGARD DE LA PHYSIONPATHOLOGIE HUMAINE, OA7 COMMUNIQUER LES RÉSULTATS I/P CONNAISSANCE DES DIFFÉRENTS PROTOCOLES DE COMMUNICATION DES RÉSULTATS AU MÉDECIN, PLANIFICATION ADÉQUATE DU TRAVAIL À EFFECTUER SELON LES PRIORITÉS ÉTABLIES. I/P OA2 PRÉPARER LE MATÉRIEL, APPLICATION ADÉQUATE DES PROTOCOLES D'ANALYSES À EFFECTUER EN IMMUNOHÉMATOLOGIE I/P OA5 INTERPRÉTER LES RÉSULTATS, OA8 RANGER LE MATÉRIEL I/P CONNAISSANCE ET APPLICATION DES PROCÉDURES DE RANGEMENT DU MATÉRIEL DE L'ÉTABLISSEMENT, OA1 PLANIFIER LE TRAVAIL p OA2 PRÉPARER LE MATÉRIEL, CONNAISSANCE DES PROTOCOLES À APPLIQUER POUR LA PRÉPARATION DES ÉCHANTILLONS SANGUINS I/P OA4 ANALYSER LES ÉCHANTILLONS, UA3 RÉALISER LES ANALYSES EN IMMUNOHÉMATOLOGIE C OA3 PRÉPARER LES ÉCHANTILLONS, INTERPRÉTATION JUSTE DES RÉSULTATS OBTENUS EN REGARD DE LA PHYSIONPATHOLOGIE HUMAINE I/P OA6 PRODUIRE UN RAPPORT, OA6 PRODUIRE UN RAPPORT p OA7 COMMUNIQUER LES RÉSULTATS